海信TLM32P69D系列(1546板)主板电路原理图

分类:电子电工 日期: 点击:0
海信TLM32P69D系列(1546板)主板电路原理图-0 海信TLM32P69D系列(1546板)主板电路原理图-1 海信TLM32P69D系列(1546板)主板电路原理图-2 海信TLM32P69D系列(1546板)主板电路原理图-3 海信TLM32P69D系列(1546板)主板电路原理图-4 海信TLM32P69D系列(1546板)主板电路原理图-5 海信TLM32P69D系列(1546板)主板电路原理图-6 海信TLM32P69D系列(1546板)主板电路原理图-7 海信TLM32P69D系列(1546板)主板电路原理图-8 海信TLM32P69D系列(1546板)主板电路原理图-9

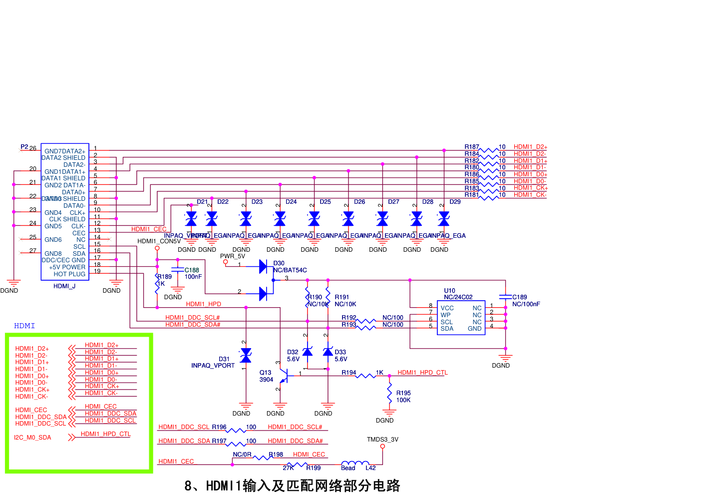
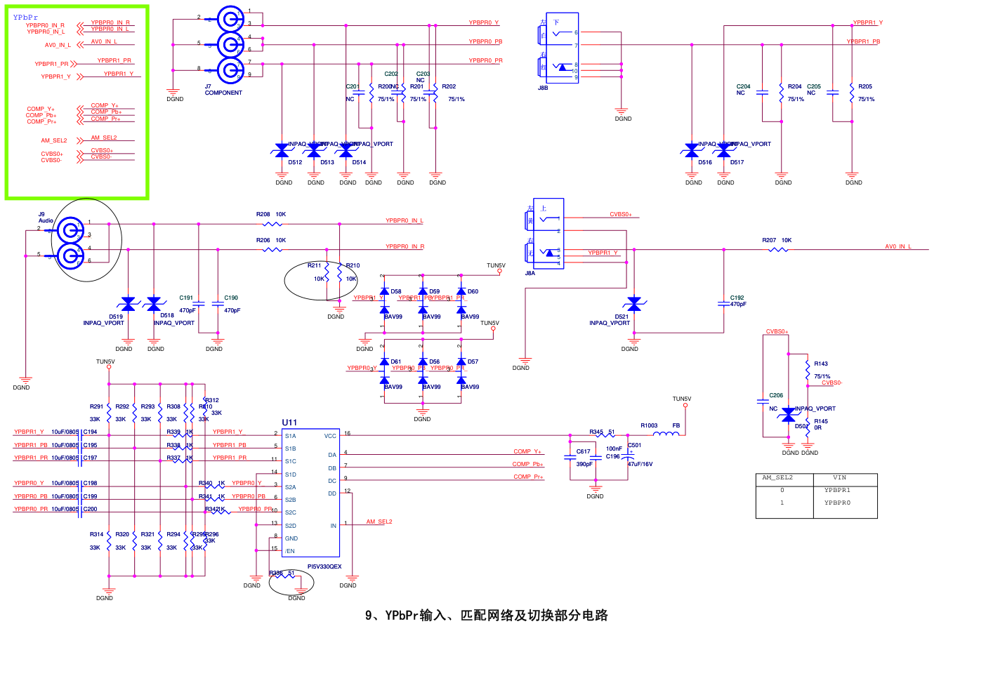
TOAN TODN CVBS_OUT_ TODP HDMI0_D0+ TEBP HDMI0_D2- AVS0 COMP_Y+ TECN TOBP HDMI_CEC AOUT_R TOCLKN SPI_DI SPI_DO HPOUT_L AHS0 TECP HDMI0_D1- LSADC0 TEBN HDMI1_DDC_SDA HDMI1_CK- HDMI1_DDC_SCL HDMI0_D2+ HDMI0_CK+ HDMI1_D0- HDMI1_D1- SPI_SCK TECLKN HDMI0_DDC_SCL TEAN TOCP HDMI1_D0+ SPI_CS# TOBN HPOUT_R TEDP AOUT_L TEAP HDMI0_D1+ HDMI0_DDC_SDA HDMI1_CK+ TEDN HDMI1_D2+ COMP_Pr+ HDMI1_D2- TECLKP LSADC1 TOCLKP B/Pb_MUX COMP_Pb+ HDMI0_CK- SPDIFO R/Pr_MUX LSADC2 TOCN HDMI0_D0- G/Y_MUX TOAP HDMI1_D1+ DDR_BA[1:0] DDR_DM[1:0] DDR_CAS# DDR_ADD[12:0] DDR_RAS# DDR_CK# DDR_WE# DDR_DQS[1:0] DDR_DQ[15:0] DDR_CK DDR_CKE I2C_M1_SCL I2C_M1_SDA IRRX CVBS1+ XOUT VIN6N B/Pb_MUX GIN0N COMP_Pb+ RIN0P XIN VDAC_REXT SV0_Y+ VIN2N RIN1N CVBS1- BIN0P G/Y_MUX RIN0N CVBS2+ VIN2P GIN1P VIN6P VIN0P VCM_BB GIN1N BIN1P COMP_Y+ COMP_Pr+ GIN0P BIN0N BIN1N R/Pr_MUX SPI_CS# EJTAG_TMS VIN0N RIN1P I2C_M1_SCL RESET# HDMI1_D2- HDMI1_D1+ UART1_RX AIN_1L HPOUT_L DDR_ADD5 DDR_ADD3 DDR_ADD1 DDR_DQ15 TEBP TEDP EJTAG_TDO SPI_CS# I2C_M0_SDA IF1N RIN0P HDMI0_D1+ AIN_2R DDR_DQ0 DDR_DQ4 EJTAG_TCLK EJTAG_TRST# GIN0P GIN0N AVS0 HDMI1_D1- HDMI1_D0+ AIN_2L DDR_CKE TEAP VIN0N VIN2P VIN3P VIN3N VIN6P LSADC1 AIN_MONO DDR_DQ1 DDR_WE# TOCN TOCLKP TODP SPI_DI RIN1N HDMI1_D0- AIN_1R DDR_DQ5 DDR_DQ9 TECP SPI_DO VIN1N HDMI0_D1- HDMI0_DDC_SCL AOUT_R DDR_CK# DDR_ADD9 DDR_ADD2 DDR_BA0 DDR_CAS# DDR_DQ10 HDMI0_D0+ HDMI1_DDC_SDA EJTAG_TRST# TOBN EJTAG_TMS DDR_ADD0 DDR_DQ14 DDR_DQ13 EJTAG_TDI IRRX SIF1P RIN1P BIN1N HDMI0_CK+ HDMI1_D2+ UART1_TX AIN_4R AIN_3R TOAP TOCLKN GIN1N HDMI0_D2+ HDMI1_DDC_SCL EJTAG_TDI AIN_4L AIN_3L DDR_DQ3 DDR_ADD7 DDR_DQ11 SPI_SCK XOUT LSADC_REF HDMI0_D0- HDMI1_CK- SPI_DO DDR_DQ7 DDR_DQS0 DDR_BA1 TECLKN TOCP I2C_M1_SDA VIN2N LSADC2 DDR_VREF DDR_ADD12 DDR_DQ12 VIN1P GIN1P HDMI1_CK+ DDR_DQ2 DDR_ADD6 DDR_ADD10 DDR_RAS# TEBN TODN I2C_M0_SCL HDMI_REXT AOUT_L DDR_DQ6 DDR_ADD8 DDR_DQS1 TEDN VIN6N LSADC0 HDMI0_CK- DDR_ADD11 BIN1P BIN0N HDMI0_D2- LSADC_REF EJTAG_TCLK DDR_DM1 DDR_DQ8 TEAN TECN TECLKP TOAN TOBP RIN0N BIN0P AHS0 HDMI_REXT HDMI0_DDC_SDA IF1P CVBS2- SV0_C+ SV0_Y+ SV0_C- SV0_Y- CVBS0+ CVBS0- CVBS1- CVBS2+ CVBS1+ AIN_MONO IF1N AIN_4L AIN_3L AIN_1R IF1P TUN_IF- AIN_4R AIN_1L AIN_2L AIN_2R AOUT_MONO AIN_3R TUN_IF- TUN_IF+ RF_AGC CVBS0- SV0_Y- CVBS2- TCON0 EJTAG_TRST# AOUT_MONO EJTAG_TDO EJTAG_TCLK TCON0 UART1_TX UART1_RX I2C_M0_SCL I2C_M0_SDA TUN_IF+ EJTAG_TDI CVBS_OUT VIN0P RF_AGC_R HPOUT_R DDR_DM0 DDR_CK XIN DDR_ADD4 VDAC_REXT VCM_BB SPDIFO SPDIFO SIF1N I2C_M1_SCL I2C_M1_SDA Audio_MUX2_R Audio_MUX2_L SIF1N SIF1P VIN4P VIN4N VIN5P VIN5N VIN7P VIN7N VIN7P VIN7N VIN5P VIN5N VIN4P VIN4N SPDIFI CVBS_OUT SPDIFI AV0_IN_R AV0_IN_L AV1_IN_R AV1_IN_L EJTAG_TMS SV0_C- SV0_C+ SV0_Y+ SV0_Y- CVBS0+ CVBS0- CVBS1+ CVBS1- CVBS2- CVBS2+ SPDIFO VIN3N VIN3P VIN1N VIN1P CVBS0+ SV0_C- SV0_C+ SIFPOUT SIFPOUT CVBS_OUT_ Audio_MUX2_L Audio_MUX2_R AV0_IN_L AV0_IN_R AV1_IN_R AV1_IN_L RESET# RF_AGC_R SPI_SCK RF_AGC HDMI_CEC DGND D1_2V DDR2_5V DDR2_5V D1_2V DGND DGND DDR2_5V DGND YPP3_3V YPP1_2V D3_3V DGND TMDS3_3V TMDS3_3V D1_2V DGND D3_3V D1_2V DGND DGND D3_3V DGND LSADC3_3V TMDS3_3V D3_3V DGND DGND DDR_VREF DGND DGND DGND DDR2_5V PLL3_3V D1_2V D3_3V PLL3_3V IFADC3_3V D1_2V DDR2_5V DDR2_5V PLL3_3V TMDS3_3V D1_2V DGND IFADC3_3V D3_3V BB3_3V DGND VDAC3_3V YPP1_2V DGND LSADC3_3V DGND YPP3_3V DGND VD3_3V DGND DGND DGND DGND DGND DGND DGND DGND DGND DGND DGND DGND DGND DGND DGND DGND DGND DGND VDAC3_3V D1_2V VD3_3V DGND D3_3V DGND BB3_3V DGND DGND DGND D1_2V BB3_3V DGND DGND DGND DGND D3_3V DGND DGND DGND DGND DGND DGND DGND D3_3V DGND DGND DGND DGND DGND DGND DGND D3_3V DGND TMDS3_3V CVBS_OUT_ LSADC2 TOCLKN HDMI1_D1+ HDMI0_DDC_SCL TEBN TECLKP TODN TEBP SPI_SCK TEAN AOUT_R HDMI0_D0+ TEDN AVS0 HPOUT_R TEAP COMP_Y+ TOAN SPI_DO G/Y_MUX AHS0 HDMI0_D2+ HDMI0_CK- HDMI1_CK+ SPI_DI TECN TODP TOAP HDMI1_CK- HDMI_CEC TOBP LSADC1 HDMI1_D2+ HDMI1_D2- TECLKN HDMI1_DDC_SCL HDMI0_D2- HDMI0_D1- HDMI1_D1- TOCP B/Pb_MUX HDMI1_DDC_SDA COMP_Pr+ TEDP HDMI0_CK+ HDMI0_DDC_SDA R/Pr_MUX COMP_Pb+ LSADC0 TOBN TECP HDMI0_D1+ HDMI1_D0- TOCLKP SPDIFO HDMI0_D0- HDMI1_D0+ TOCN HPOUT_L AOUT_L SPI_CS# DDR_CKE DDR_CK DDR_CAS# DDR_ADD[12:0] DDR_RAS# DDR_CK# DDR_DQ[15:0] DDR_WE# DDR_DM[1:0] DDR_DQS[1:0] DDR_BA[1:0] I2C_M1_SDA IRRX I2C_M1_SCL CVBS0- CVBS1- CVBS1+ CVBS2+ CVBS0+ SV0_Y- CVBS2- SV0_Y+ SV0_C+ SV0_C- TUN_IF+ RF_AGC TUN_IF- MUTE_AMP AUDIO_SEL0 PW_SAVE TCON0 UART1_TX UART1_RX I2C_M0_SCL I2C_M0_SDA LED_R Audio_MUX2_R Audio_MUX2_L SPDIFI AV0_IN_R AV0_IN_L AV1_IN_R AV1_IN_L AUDIO_SEL1 SIFPOUT HEAD PHONE OUT SPI FLASH PANEL CLASS D AMP CVBS_OUT LSADC Component Video SPDIF HDMI DDR I2C IRRX SPI_CS#(SPI_BOOT_EN) 1 : SPI flash 0 : internal ROM 1 : 202.5MHz 0 : 108MHz SPI_DO(BUS_FREQ_SEL) VIDEO DECODER IN BB AUDIO IF DEMOD GPIO UART SPDIFO(EJTAG EN) 1 : EJTAG disable 0 : EJTAG enable correct Turner MONO_IN Modified by Guile Close to RTD2670 1、主芯片RTD2670、供电及匹配网络部分电路 R2 49R9 R2 49R9 R58 10k R58 10k R68 10k R68 10k R3 49R9 R3 49R9 R8 100 R8 100 100nF C95 100nF C95 47nF C53 47nF C53 R18 100 R18 100 R24 NC/4.7K R24 NC/4.7K L4 0R L4 0R R26 NC/4.7K R26 NC/4.7K 47nF C13 47nF C13 100nF C81 100nF C81 1uF C98 1uF C98 22pF C126 22pF C126 NC C59 NC C59 R7 100 R7 100 L21 NC L21 NC L7 Bead/19 L7 Bead/19 L19 NC L19 NC R41 10K R41 10K 10uF C5 10uF C5 270pF C11 270pF C11 R10 100 R10 100 47nF C30 47nF C30 10uF C2 10uF C2 NC C70 NC C70 10uF C20 10uF C20 47nF C19 47nF C19 R4 49R9 R4 49R9 270pF C17 270pF C17 R601 0R R601 0R L11 Bead/19 L11 Bead/19 NC C601 NC C601 100nF C92 100nF C92 100nF C102 100nF C102 L9 Bead/19 L9 Bead/19 47nF C37 47nF C37 R12 100 R12 100 R42 10K R42 10K R221 10k R221 10k NC C71 NC C71 100nF C78 100nF C78 220nF C51 220nF C51 100nF C93 100nF C93 100nF C80 100nF C80 L10 Bead/19 L10 Bead/19 L3 0R L3 0R R17 100 R17 100 L18 NC L18 NC R13 100 R13 100 NC C16 NC C16 100nF C66 100nF C66 270pF C23 270pF C23 L601 0R L601 0R 220nF C40 220nF C40 L12 Bead/19 L12 Bead/19 5pF C57 5pF C57 100nF C67 100nF C67 22pF C99 22pF C99 5pF C46 5pF C46 R55 10K R55 10K 10uF C26 10uF C26 100nF C65 100nF C65 47nF C15 47nF C15 100nF C85 100nF C85 100nF C69 100nF C69 47pF C61 47pF C61 L1 0R L1 0R R219 1K R219 1K 47nF C34 47nF C34 NC C32 NC C32 L16 Bead/19 L16 Bead/19 10uF C9 10uF C9 R71 10k R71 10k 5pF C39 5pF C39 47nF C27 47nF C27 R188 NC R188 NC R27 NC/4.7K R27 NC/4.7K R15 100 R15 100 100nF C89 100nF C89 C94 NC/820pF C94 NC/820pF R220 NC R220 NC 100nF C90 100nF C90 47nF C41 47nF C41 L13 Bead/19 L13 Bead/19 NC C22 NC C22 220nF C56 220nF C56 100nF C84 100nF C84 R33 4K7 R33 4K7 100nF C76 100nF C76 100nF C72 100nF C72 R216 100K R216 100K R14 100 R14 100 NC C131 NC C131 L22 NC L22 NC 10uF C24 10uF C24 47nF C21 47nF C21 GND 1 /RST 2 VCC 3 7809 U103 7809 U103 100nF C82 100nF C82 NC C602 NC C602 L36 Bead/19 L36 Bead/19 100nF C86 100nF C86 R21 4K7 R21 4K7 NC/100pF C3 NC/100pF C3 NC C33 NC C33 100nF C107 100nF C107 220nF C45 220nF C45 22pF C100 22pF C100 R9 100 R9 100 220nF C44 220nF C44 47nF C55 47nF C55 100nF C88 100nF C88 5pF C52 5pF C52 47nF C6 47nF C6 R6 0R R6 0R L8 Bead/19 L8 Bead/19 L5 0R L5 0R 22pF C103 22pF C103 R217 NC R217 NC 220nF C47 220nF C47 100nF C97 100nF C97 10uF C14 10uF C14 10uF C12 10uF C12 47nF C8 47nF C8 100nF C108 100nF C108 100nF C87 100nF C87 NC C28 NC C28 100nF C106 100nF C106 R22 4K7 R22 4K7 100nF C75 100nF C75 220nF C48 220nF C48 100nF C63 100nF C63 270pF C29 270pF C29 R25 NC/4.7K R25 NC/4.7K 47nF C50 47nF C50 R39 75/1% R39 75/1% R16 100 R16 100 100nF C91 100nF C91 10uF C18 10uF C18 L6 0R L6 0R 220nF C49 220nF C49 L20 NC L20 NC 47pF C35 47pF C35 R5 49R9 R5 49R9 47nF C58 47nF C58 220nF C38 220nF C38 47nF C1 47nF C1 L2 0R L2 0R R1 49R9 R1 49R9 R214 NC R214 NC DDC0_SDA 1 DDC0_SCL 2 V3.3IO 3 G3.3IO 4 SPDIFI 5 DDC1_SDA 6 DDC1_SCL 7 CEC 8 V3.3TMDS 9 RXCN1 10 RXCP1 11 RX0N1 12 RX0P1 13 RX1N1 14 RX1P1 15 RX2N1 16 RX2P1 17 G3.3TMDS 18 RXCN0 19 RXCP0 20 RX0N0 21 RX0P0 22 RX1N0 23 RX1P0 24 RX2N0 25 RX2P0 26 HDMI_REXT 27 V3.3TMDS 28 V1.2CORE 29 G1.2CORE 30 G3.3LSADC 31 LSADC_REF 32 LSADC0 33 LSADC1 34 LSADC2 35 V3.3LSADC 36 AHS0 37 AVS0 38 V3.3YPPADC 39 BIN0N 40 BIN0P 41 GIN0N 42 GIN0P 43 RIN0N 44 RIN0P 45 BIN1N 46 BIN1P 47 GIN1N 48 GIN1P 49 RIN1N 50 RIN1P 51 G3.3YPPADC 52 V1.2YPPADC 53 G1.2CORE 54 V1.2CORE 55 V3.3APLL 56 G3.3APLL 57 XOUT 58 XIN 59 G3.3PLL 60 V3.3PLL 61 G3.3VDAC 62 AVOUT 63 V3.3VDAC 64 V3.3IFADC 65 IF1P 66 IF1N 67 SIF1P 68 SIF1N 69 G3.3IFADC 70 VDAC_REXT 71 G3.3VDADC 72 VIN7N 73 VIN7P 74 VIN6N 75 VIN6P 76 VIN5N 77 VIN5P 78 VIN4N 79 VIN4P 80 VIN3N 81 VIN3P 82 VIN2N 83 VIN2P 84 VIN1N 85 VIN1P 86 VIN0N 87 VIN0P 88 V3.3VDADC 89 RESET# 90 RF_AGC 91 V1.2CORE 92 G1.2CORE 93 I2C_M0_SDA 94 I2C_M0_SCL 95 SPI_CS# 96 SPI_SCK 97 SPI_DI 98 SPI_DO 99 V3.3IO 100 I2C_M1_SDA 101 I2C_M1_SCL 102 IRRX 103 EJTAG_TRST# 104 EJTAG_TCLK 105 EJTAG_TDI 106 EJTAG_TDO 107 EJTAG_TMS 108 G3.3IO 109 V3.3IO 110 TCON0 111 V1.2CORE 112 TODP 113 TODN 114 TOCLKP 115 TOCLKN 116 TOCP 117 TOCN 118 TOBP 119 TOBN 120 TOAP 121 TOAN 122 V3.3LVDS 123 G3.3LVDS 124 TEDP 125 TEDN 126 TECLKP 127 TECLKN 128 TECP 129 TECN 130 TEBP 131 TEBN 132 TEAP 133 TEAN 134 V1.2CORE 135 G1.2CORE 136 V2.5DDR 137 G2.5DDR 138 DDR_DQ8 139 DDR_DQ9 140 DDR_DQ10 141 DDR_DQ11 142 DDR_DQ12 143 DDR_DQ13 144 DDR_DQ14 145 DDR_DQ15 146 DDR_DQS1 147 DDR_DM1 148 V2.5DDR 149 G2.5DDR 150 V1.2CORE 151 DDR_WE# 152 DDR_CAS# 153 DDR_RAS# 154 DDR_BA0 155 DDR_BA1 156 DDR_ADD10 157 DDR_ADD0 158 DDR_ADD1 159 DDR_ADD2 160 DDR_ADD3 161 V2.5DDR 162 G2.5DDR 163 DDR_ADD4 164 DDR_ADD5 165 DDR_ADD6 166 DDR_ADD7 167 DDR_ADD8 168 DDR_ADD9 169 DDR_ADD11 170 DDR_ADD12 171 DDR_CKE 172 V2.5DDR 173 G2.5DDR 174 DDR_CK 175 DDR_CK# 176 V1.2CORE 177 G1.2CORE 178 DDR_DM0 179 SSTL2_VREF 180 DDR_DQS0 181 DDR_DQ7 182 DDR_DQ6 183 DDR_DQ5 184 DDR_DQ4 185 DDR_DQ3 186 DDR_DQ2 187 DDR_DQ1 188 DDR_DQ0 189 V2.5DDR 190 G2.5DDR 191 V3.3IO 192 G3.3IO 193 SPDIFO 194 V1.2CORE 195 V3.3BB 196 HPOUT_R 197 HPOUT_L 198 G3.3BB 201 VCM_BB 202 AOUT_MONO 203 AIN_MONO 204 AIN_1R 205 AIN_1L 206 AIN_2R 207 AIN_2L 208 AIN_3R 209 AIN_3L 210 AIN_4R 211 AIN_4L 212 G3.3BB 213 V3.3BB 214 EPAD 217 AOUT_R 199 AOUT_L 200 UART0_TX 215 UART0_RX 216 U1 RTD2670/LQFP216 U1 RTD2670/LQFP216 100nF C83 100nF C83 47pF C73 47pF C73 100nF C77 100nF C77 R215 NC R215 NC NC C60 NC C60 R247 120 R247 120 47nF C43 47nF C43 10uF C101 10uF C101 L15 Bead/19 L15 Bead/19 270pF C4 270pF C4 NC C62 NC C62 R11 100 R11 100 5pF C36 5pF C36 1 2 Y1 27MHz Y1 27MHz 100nF C104 100nF C104 L23 0/1.5uH L23 0/1.5uH 47pF C31 47pF C31 100nF C79 100nF C79 NC C10 NC C10 100nF C105 100nF C105 L14 Bead/19 L14 Bead/19 10uF C7 10uF C7 R40 1K R40 1K 22pF C132 22pF C132 R37 10 R37 10 R60 10k R60 10k L17 Bead/19 L17 Bead/19 5pF C42 5pF C42 R218 1K R218 1K 100nF C64 100nF C64 100nF C68 100nF C68 47nF C25 47nF C25 220nF C54 220nF C54 DDR_DQ5 DDR_DQ11 DDR_RAS# DDR_ADD11 DDR_CAS# DDR_DQ9 DDR_DQ6 DDR_DQ0 DDR_DQS1_ DDR_DQ7 DDR_ADD0 DDR_ADD8 DDR_BA1 DDR_DQ12 DDR_ADD1 DDR_CK# DDR_ADD4 DDR_DQ10 DDR_ADD6 DDR_WE# DDR_ADD10 DDR_ADD7 DDR_DQ1 DDR_DM0 DDR_DQ13 DDR_BA0 DDR_ADD2 DDR_DQ4 DDR_DQ15 DDR_ADD9 DDR_DQ2 DDR_ADD3 DDR_CK DDR_DQ3 DDR_DQ14 DDR_ADD5 DDR_DQ8 DDR_ADD12 DDR_DQS0_ DDR_DM1 DDR_BA0 DDR_RAS# DDR_ADD0 DDR_DM0 DDR_ADD1 DDR_ADD10 DDR_CK# DDR_CK DDR_DQ7 DDR_DQS1_ DDR_WE# DDR_ADD2 DDR_DQ3 DDR_ADD3 DDR_CAS# DDR_DQ0 DDR_DQ2 DDR_DM1 DDR_DQS0_ DDR_BA1 DDR_DQ1 DDR_DQ12 DDR_DQ15 SPI_CS#_ DDR_CKE SPI_DI SPI_CS# SPI_DO SPI_SCK DDR_WE# DDR_CK# DDR_DQ[15:0] DDR_ADD[12:0] DDR_CAS# DDR_DM[1:0] DDR_BA[1:0] DDR_CK DDR_DQS[1:0] DDR_CKE DDR_RAS# DDR_DQ13 DDR_DQ9 DDR_DQ10 DDR_DQ11 DDR_DQ8 SPI_DO_ DDR_DQ14 DDR_ADD9 DDR_ADD12 DDR_ADD8 DDR_ADD6 DDR_ADD11 DDR_DQ5 DDR_DQ6 DDR_DQ4 DDR_ADD5 DDR_ADD7 DDR_ADD4 SPI_SCK_ SPI_HOLD SPI_DI_ SPI_WP POW_SV DDR_CK# DDR_CK DDR_DQS1 DDR_DQS1_ DDR_DQS0_ DDR_DQS0 SPI_CS# SPI_DI SPI_CS#_ SPI_DI_ SPI_SCK_ SPI_DO_ SPI_SCK SPI_DO DDR2_5V DDR_VREF DDRVTT DDR2_5V DDR2_5V DDRVTT DGND DGND DGND DGND DGND DGND D3_3V D3_3V DGND DGND DGND DGND DGND DDR2_5V DDRVTT DDR_VREF SPI_DI SPI_DO SPI_SCK SPI_CS# DDR_DQ[15:0] DDR_ADD[12:0] DDR_BA[1:0] DDR_DQS[1:0] DDR_DM[1:0] DDR_CK# DDR_CK DDR_RAS# DDR_CKE DDR_CAS# DDR_WE# POW_SV DDR I(128Mb) MX25L1605 SPI FLASH DDR 16M Bit CLOSE TO DDR Jason modify by 20071210 1.3V 2.6V 100nF C111 100nF C111 R69 100 R69 100 3 2 1 4 ADJ OUT IN U3 AMS1117-ADJ ADJ OUT IN U3 AMS1117-ADJ R44 100 R44 100 1 8 2 7 3 6 4 5 R54 100 R54 100 100nF C118 100nF C118 100nF C122 100nF C122 R48 120 R48 120 100nF C128 100nF C128 R46 10R R46 10R VDD 1 DQ0 2 VDDQ 3 DQ1 4 DQ2 5 VSSQ 6 DQ3 7 DQ4 8 VDDQ 9 DQ5 10 DQ6 11 VSSQ 12 DQ7 13 NC 14 VDDQ 15 LDQS 16 NC 17 VDD 18 NC 19 LDM 20 WE# 21 CAS# 22 RAS# 23 CS# 24 NC 25 BA0 26 BA1 27 A10/AP 28 A0 29 A1 30 A2 31 A3 32 VDD 33 VSS 66 DQ15 65 VSSQ 64 DQ14 63 DQ13 62 VDDQ 61 DQ12 60 DQ11 59 VSSQ 58 DQ10 57 DQ9 56 VDDQ 55 DQ8 54 NC 53 VSSQ 52 UDQS 51 NC 50 VREF 49 VSS 48 UDM 47 CK# 46 CK 45 CKE 44 NC 43 A12 42 A11 41 A9 40 A8 39 A7 38 A6 37 A5 36 A4 35 VSS 34 K4H561638F-UCCC U2 K4H561638F-UCCC U2 100nF C117 100nF C117 R1007 22/1% R1007 22/1% 1 8 2 7 3 6 4 5 R45 100 R45 100 R53 100 R53 100 R1006 bead R1006 bead 100nF C109 100nF C109 1 8 2 7 3 6 4 5 R56 100 R56 100 1 8 2 7 3 6 4 5 R70 100 R70 100 CE# 1 SO 2 WP# 3 VSS 4 SI 5 SCK 6 HOLD# 7 VDD 8 U22 SPI FLASH U22 SPI FLASH R43 10R R43 10R 100nF C116 100nF C116 100nF C112 100nF C112 100nF C119 100nF C119 R52 100 R52 100 R51 100 R51 100 1 8 2 7 3 6 4 5 R61 100 R61 100 1 8 2 7 3 6 4 5 R72 100 R72 100 + C125 100uF/16V + C125 100uF/16V 1 8 2 7 3 6 4 5 R505 100R R505 100R 100nF C123 100nF C123 R64 100 R64 100 100nF C121 100nF C121 R63 100 R63 100 R49 100 R49 100 100nF C115 100nF C115 100nF C124 100nF C124 100nF C110 100nF C110 1 8 2 7 3 6 4 5 R59 100 R59 100 R66 4K7 R66 4K7 100nF C130 100nF C130 + C129 470uF/16V + C129 470uF/16V 1 8 2 7 3 6 4 5 R47 100 R47 100 R67 100 R67 100 R50 100 R50 100 R57 560/1% R57 560/1% R65 4K7 R65 4K7 100nF C127 100nF C127 100nF C133 100nF C133 100nF C113 100nF C113 100nF C120 100nF C120 100nF C114 100nF C114 R62 100 R62 100 TOAN TOBN TEBN TOAP TECP TODN TOCLKP TEDP TOCN TECN TOCP TOBP TOCLKN TEBP TECLKP TEDN TEAP TEAN TECLKN TODP TCON0 PANEL_ON_OFF SPDIFI SCL2/LVDS_SL BRI_OUT SDA2/AI BRI_EXT/DIS/DISPEN BRI_OUT SCL2/LVDS_SL SDA2/AI VRMT_O VBRI_O TECP TEDP TECLKP TEBP TEAP TODP TOCLKP TOCP TOBP TOAP TODN TOCLKN TOCN TOAN TOBN TECLKN TEBN TECN TEDN TEAN BRI_EXT/DIS/DISPEN VBRI_O VRMT_O SPDIFI UART1_RX UART1_RX PANEL_ON_OFF PANEL_VCC D3_3V D3_3V PANEL_VCC D3_3V DGND DGND DGND DGND DGND DGND 5V_S DGND DGND DGND DGND 5V_S DGND DGND PWR_5V PWR_12V PANEL_VCC DGND DGND DGND TEAN TEBP TEAP TECLKP TOCLKN TECN TOBP TOCLKP TEDN TOCN TECLKN TODN TOAP TEBN TOAN TOCP TECP TEDP TOBN TODP TCON0 TCON0 SPDIFI VRMT_O VBRI_O UART1_RX LVDS(8-bit) PANEL GPIO CONTROL LVDS_ON_OFF 3、LVDS接口及液晶屏供电控制部分电路 R79 NC/0R R79 NC/0R R78 47K R78 47K R88 10K R88 10K S1 1 G1 2 S2 3 G2 4 D1 8 D1 7 D2 6 D2 5 U4 IRF7314 U4 IRF7314 1 2 3 Q4 3904 Q4 3904 R83 4K7 R83 4K7 R86 47K R86 47K R74 4K7 R74 4K7 L25 600(4.5X3.2) L25 600(4.5X3.2) C137 NC/1uF C137 NC/1uF 1 2 3 Q5 3904 Q5 3904 R96 4K7 R96 4K7 C140 100nF C140 100nF R77 NC R77 NC R179 0R R179 0R C168 1uF C168 1uF R87 47K R87 47K R92 NC R92 NC C138 1uF C138 1uF +C142 470uF/16V +C142 470uF/16V R81 47K R81 47K R506 NC/4K7 R506 NC/4K7 R93 1K R93 1K + C505 47uF/16V + C505 47uF/16V R75 NC/0R R75 NC/0R R89 NC R89 NC C143 100nF C143 100nF R84 4K7 R84 4K7 R73 4K7 R73 4K7 R76 0 R76 0 R82 10K R82 10K L26 NC/600(4.5X3.2) L26 NC/600(4.5X3.2) R90 NC R90 NC R95 4K7 R95 4K7 1 2 3 Q3 3904 Q3 3904 1uF C135 1uF C135 R91 100K R91 100K R178 NC R178 NC R94 10K R94 10K VCC 2 VCC 1 VCC 4 VCC 3 GND 6 GND 5 GND 8 GND 7 LVDS_SL/SCL 10 AI/SDA 9 BRI_OUT 12 BRI_EXT/DIS 11 GND 14 GND 13 TXA0+ 16 TXA0- 15 TXA1+ 18 TXA1- 17 TXA2+ 20 TXA2- 19 TXAC+ 22 TXAC- 21 TXA3+ 24 TXA3- 23 TXA4+ 26 TXA4- 25 GND 28 GND 27 TXB0+ 30 TXB0- 29 TXB1+ 32 TXB1- 31 TXB2+ 34 TXB2- 33 TXBC+ 36 TXBC- 35 TXB3+ 38 TXB4+ 40 TXB3- 37 TXB4- 39 J2 40P-2X20 J2 40P-2X20 R222 1K R222 1K R80 1K R80 1K L24 600(4.5X3.2) L24 600(4.5X3.2) 1 2 3 Q6 3904 Q6 3904 R85 NC R85 NC I2C_M1_SCL I2C_M1_SDA RF_AGC_DC I2C_M1_SDA TUN_IF- TUN_IF+ RF_AGC I2C_M1_SCL TUN_IF+ TUN_IF- IF_OUT CVBS2+ CVBS2- RF_AGC RF_AGC_DC RF_AGC_DC_9885 I2C_M1_SCL I2C_M1_SDA RF_AGC_DC_9885 Demod_5V CVBS2- CVBS2+ SIFPOUT_ SIFPOUT SIFPOUT SIFPOUT_ IF_OUT IF_OUT IF_OUT IF_OUT IF_OUT Tuner_GND DGND TUN5V_ TUN5V TUN5V_ DGND DGND DGND TUN5V_ TUN5V_ DGND DGND Tuner_GND DGND DGND DGND PWR_12V 40V 33V Tuner_GND_A Tuner_GND_A 33V DGND DGND TUN5V Demod_5V Demod_5V Demod_5V Demod_5V DGND DGND DGND DGND DGND DGND DGND DGND DGND DGND DGND DGND DGND DGND TUN5V_ DGND DGND Tuner_GND PWR_12V DGND PWR_12V DGND PWR_12V PWR_12V TUN_IF- RF_AGC TUN_IF+ I2C_M1_SDA I2C_M1_SCL CVBS2+ CVBS2- SIFPOUT IF DEMOD U8 PIN2 connected to PIN1 B/G,DK,I,L U8 PIN2 connected to GND L' Jason modify by 20071213 4、高频调谐器及中频信号处理部分电路 1 2 D3 5.6V D3 5.6V C146 100nF C146 100nF C172 470nF C172 470nF D5 IN4148 D5 IN4148 C531 10nF C531 10nF R129 100 R129 100 R113 330 R113 330 R123 75/1% R123 75/1% C144 47nF C144 47nF R643 NC/1.2k R643 NC/1.2k R134 5K6 R134 5K6 R117 0R R117 0R R140 NC/100 R140 NC/100 DGND 7 TOP 9 VIF1 1 VIF2 2 REF 15 NC(5)/VAGC(6) 16 DEEM 5 SCL 11 OUT1 3 NC 13 AUD_OUT 8 SDA 10 FMPLL 4 TAGC 14 AFD 6 SIOMAD 12 CVBS 17 AGND 18 VPLL 19 VPP 20 AFC 21 OUT2 22 SIF1 23 SIF2 24 U7 TDA9885&6 U7 TDA9885&6 1 2 Y2 4MHz Y2 4MHz R137 NC R137 NC C473 NC/10nF C473 NC/10nF R177 75 R177 75 L31 10uH L31 10uH C154 1nF C154 1nF C156 NC/6pF C156 NC/6pF C169 10nF C169 10nF C173 390pF C173 390pF C605 100nF C605 100nF C606 100pF C606 100pF R111 NC R111 NC C155 NC/1uF C155 NC/1uF 1 3 2 Q9 3904 Q9 3904 R537 NC/0 R537 NC/0 R110 10K R110 10K 1 2 3 Q11 NC/3904 Q11 NC/3904 C611 22pF C611 22pF C160 1.5nF C160 1.5nF L169 NC/1uH L169 NC/1uH R99 680K R99 680K C157 NC/6pF C157 NC/6pF C151 1nF C151 1nF C612 390pF C612 390pF C165 10nF C165 10nF R646 NC/1.2k R646 NC/1.2k C147 100nF C147 100nF R114 22K R114 22K R126 2k2 R126 2k2 R640 NC/4.7k R640 NC/4.7k C607 100pF C607 100pF Input 1 GND 2 Output 4 Output 5 GND 3 U5 NC/SAW_X6966M U5 NC/SAW_X6966M 2 ING 4 OUT1 GND 3 5 OUT2 1 IN SAW U6 N9455 SAW U6 N9455 C162 220nF C162 220nF C533 100nF C533 100nF R541 10 R541 10 C153 1nF C153 1nF D7 IN4148 D7 IN4148 + C500 47uF/16V + C500 47uF/16V R115 100K R115 100K C472 NC/1uF C472 NC/1uF R132 NC/2K R132 NC/2K C164 22pF C164 22pF R139 NC/0R R139 NC/0R R103 NC/1K R103 NC/1K AGC 1 NC1 2 AS 3 SCL 4 SDA 5 5VA 6 5VB 7 NC3 8 33V 9 NC4 10 IFout 11 GND3 12 GND2 13 GND1 14 GND4 15 GND5 16 GND6 17 GND7 18 GND8 19 T1 TUNER_IF T1 TUNER_IF D4 IN4148 D4 IN4148 L32 3.3uH L32 3.3uH R642 NC/4.7k R642 NC/4.7k NC/10uF/0805 C177 NC/10uF/0805 C177 NC C179 NC C179 R130 100R R130 100R R100 100K R100 100K C170 10nF C170 10nF C158 10nF C158 10nF C149 100nF C149 100nF C174 1nF C174 1nF 2 ING 4 OUT1 GND 3 5 OUT2 1 IN SAW U8 N6274 SAW U8 N6274 R116 0R R116 0R + C502 100uF/16V + C502 100uF/16V R122 2K2/6K8 R122 2K2/6K8 L33 10uH L33 10uH C171 10nF C171 10nF R647 NC/1.2k R647 NC/1.2k R128 100R R128 100R 10uF/0805 C508 10uF/0805 C508 C175 10nF C175 10nF R135 220 R135 220 C474 NC/1nF C474 NC/1nF L30 FB L30 FB R131 0R R131 0R 1 2 3 Q46 NC/2SC2216 Q46 NC/2SC2216 1 3 2 Q7 2N7002 Q7 2N7002 R102 NC/0R R102 NC/0R R112 NC R112 NC R98 75/1% R98 75/1% R141 NC/47K R141 NC/47K 1 2 3 Q45 NC/2SC2216 Q45 NC/2SC2216 L34 0R L34 0R R121 6K8/8K2 R121 6K8/8K2 C152 1uF/50V C152 1uF/50V R97 1K R97 1K R136 NC/1K R136 NC/1K R108 22K R108 22K 1 3 2 Q10 3904 Q10 3904 R538 1K R538 1K R127 100 R127 100 NC/100nF C176 NC/100nF C176 R138 4K7 R138 4K7 C603 22pF C603 22pF C161 100nF C161 100nF R109 22K R109 22K R539 820 R539 820 R644 NC/50 R644 NC/50 + C167 100uF/16V + C167 100uF/16V D2 C33V1 D2 C33V1 R645 NC/200 R645 NC/200 + C150 47uF/16V + C150 47uF/16V C604 390pF C604 390pF C159 100nF C159 100nF 3 1 2 D1 BAV99 D1 BAV99 R124 75/1% R124 75/1% R101 NC/0R R101 NC/0R 1 3 2 Q40 3904 Q40 3904 C163 470nF C163 470nF R119 NC R119 NC R540 1K R540 1K R133 100 R133 100 R125 0R R125 0R L170 NC/1uH L170 NC/1uH L28 FEB_1206 L28 FEB_1206 D6 IN4148 D6 IN4148 R648 NC/0R R648 NC/0R L27 100uH L27 100uH C148 1nF C148 1nF R118 4K7 R118 4K7 R639 NC/200 R639 NC/200 C145 1uF/50V C145 1uF/50V R120 1k R120 1k R107 4K7 R107 4K7 R106 4K7 R106 4K7 L29 100uH L29 100uH R641 NC/470 R641 NC/470 C532 22pF C532 22pF R104 NC/1K R104 NC/1K R105 4K7 R105 4K7 C475 NC/10nF C475 NC/10nF C166 100nF C166 100nF R542 0R R542 0R 1 2 3 Q8 3904 Q8 3904 AV0_IN_R YPBPR1_IN_L YPBPR1_IN_L YPBPR1_IN_L YPBPR1_IN_L AV1_IN_L AV1_IN_R CVBS1+ CVBS1- AV1_IN_L AV1_IN_R CVBS1+ CVBS1- YPBPR1_PR AV0_IN_R AV0_IN_R AV0_IN_R AV0_IN_R DGND YPBPR1_PR YPBPR1_IN_R YPBPR1_IN_R YPBPR1_IN_L DGND DGND DGND DGND DGND DGND DGND DGND DGND DGND DGND DGND DGND DGND DGND DGND DGND DGND DGND YPBPR1_IN_L AV0_IN_R AV1_IN_R AV1_IN_L CVBS1- CVBS1+ YPBPR1_PR YPBPR1_IN_R 5、AV/YPbPr音视频输入部分电路 470pF C193 470pF C193 470pF C181 470pF C181 D506 INPAQ_VPORT D506 INPAQ_VPORT R148 10K R148 10K 470pF C180 470pF C180 R149 75/1% R149 75/1% NC C187 NC C187 R150 10K R150 10K 6 7 8 10 9 白 红 下 左 右 J3B 白 红 下 左 右 J3B D503 INPAQ_VPORT D503 INPAQ_VPORT NC C186 NC C186 D504 INPAQ_VPORT D504 INPAQ_VPORT R144 10K R144 10K D511 INPAQ_VPORT D511 INPAQ_VPORT 9 9 5 5 4 4 1 1 2 2 3 3 7 7 6 6 8 8 J4 AV J4 AV 1 2 3 5 4 黄 无 上 左 右 J3A 黄 无 上 左 右 J3A D505 INPAQ_VPORT D505 INPAQ_VPORT R147 10k R147 10k R142 10K R142 10K R203 75/1% R203 75/1% D520 INPAQ_VPORT D520 INPAQ_VPORT R151 0R R151 0R 470pF C183 470pF C183 R209 10K R209 10K D502 INPAQ_VPORT D502 INPAQ_VPORT R212 10K R212 10K 470pF C182 470pF C182 SV0_C+ SV0_Y+ SV0_Y- SV0_C+ SV0_Y- SV0_C- SV0_C- SV0_Y+ DGND DGND DGND DGND DGND SV0_Y- SV0_C+ SV0_C- SV0_Y+ VIDEO DECODER IN 6、S端子输入及匹配网络部分电路 NC C208 NC C208 R154 75/1% R154 75/1% R157 0R R157 0R R156 0R R156 0R NC C207 NC C207 R155 75/1% R155 75/1% D507 D507 D508 D508 3 1 2 4 5 6 GND Yin Cin GND GND J5 GND Yin Cin GND GND J5 HDMI0_D0+ HDMI0_D0- HDMI0_DDC_SDA HDMI0_CK- HDMI0_D1+ HDMI_CEC HDMI0_D2- HDMI0_D1- HDMI0_DDC_SCL HDMI0_D2+ HDMI0_CK+ HDMI0_HPD_CTL HDMI0_DDC_SDA# HDMI0_DDC_SCL# HDMI0_DDC_SDA# HDMI0_DDC_SCL# HDMI0_DDC_SCL HDMI0_DDC_SDA HDMI0_HPD HDMI0_CEC_ HDMI0_HPD_CTL HDMI_CEC HDMI0_CEC_ HDMI0_DDC_SCL HDMI0_DDC_SDA HDMI0_DDC_SCL HDMI0_DDC_SDA HDMI0_D2+ HDMI0_D2- HDMI0_D1+ HDMI0_D1- HDMI0_D0+ HDMI0_D0- HDMI0_CK+ HDMI0_CK- DGND DGND DGND DGND PWR_5V HDMI0_CON5V DGND DGND DGND DGND DGND DGND DGND DGND DGND TMDS3_3V DGND DGND DGND DGND DGND DGND DGND D3_3V DGND HDMI0_D1+ HDMI0_D2- HDMI0_DDC_SDA HDMI0_DDC_SCL HDMI0_CK- HDMI0_D0+ HDMI_CEC HDMI0_D1- HDMI0_D0- HDMI0_CK+ HDMI0_D2+ I2C_M0_SCL HDMI RS232 3.3V GND NC NC TX RX 7、HDMI0输入及匹配网络部分电路 NC 1 NC 2 NC 3 GND 4 SDA 5 SCL 6 WP 7 VCC 8 U9 NC/24C02 U9 NC/24C02 D510 INPAQ_VPORT D510 INPAQ_VPORT R166 10 R166 10 1 2 D15 INPAQ_EGA D15 INPAQ_EGA 1 2 D19 5.6V D19 5.6V 100R 100R 1 2 D10 INPAQ_EGA D10 INPAQ_EGA 1 2 D8 INPAQ_VPORT D8 INPAQ_VPORT R165 10 R165 10 R161 27K R161 27K NC/100nF C185 NC/100nF C185 R163 10 R163 10 R170 1K R170 1K R158 100 R158 100 R171 NC/10K R171 NC/10K 1 2 3 J24 HP J24 HP 1 2 D9 INPAQ_EGA D9 INPAQ_EGA R172 NC/10K R172 NC/10K 1 2 3 4 5 6 J502 CON6 J502 CON6 R169 10 R169 10 R162 10 R162 10 100nF C184 100nF C184 R168 10 R168 10 1 2 D18 INPAQ_VPORT D18 INPAQ_VPORT 3 1 2 D17 NC/BAT54C D17 NC/BAT54C 1 2 D13 INPAQ_EGA D13 INPAQ_EGA R174 NC/100 R174 NC/100 1 2 D12 INPAQ_EGA D12 INPAQ_EGA 1 2 D11 INPAQ_EGA D11 INPAQ_EGA R173 NC/100 R173 NC/100 R159 100 R159 100 DATA2+ 1 DATA2 SHIELD 2 DATA2- 3 DATA1+ 4 DATA1 SHIELD 5 DAT1A- 6 DATA0+ 7 DATA0 SHIELD 8 DATA0- 9 CLK+ 10 CLK SHIELD 11 CLK- 12 CEC 13 NC 14 SCL 15 SDA 16 DDC/CEC GND 17 +5V POWER 18 HOT PLUG 19 GND1 20 GND2 21 22 GND3 GND4 23 GND5 24 GND6 25 GND8 27 GND7 26 P1 HDMI_J P1 HDMI_J R175 1K R175 1K L40 Bead L40 Bead 1 2 3 Q12 3904 Q12 3904 1 2 D14 INPAQ_EGA D14 INPAQ_EGA 1 2 D20 5.6V D20 5.6V 1 2 D16 INPAQ_EGA D16 INPAQ_EGA R160 NC/0R R160 NC/0R R167 10 R167 10 R164 10 R164 10 R501 100R R501 100R R176 100K R176 100K D509 INPAQ_VPORT D509 INPAQ_VPORT HDMI1_D0+ HDMI1_D0- HDMI1_DDC_SDA HDMI1_CK- HDMI1_D1+ HDMI_CEC HDMI1_D2- HDMI1_D1- HDMI1_DDC_SCL HDMI1_D2+ HDMI1_CK+ HDMI1_HPD_CTL HDMI1_DDC_SDA# HDMI1_DDC_SCL# HDMI1_DDC_SCL HDMI1_DDC_SDA HDMI_CEC HDMI1_CEC_ HDMI1_DDC_SDA# HDMI1_DDC_SCL# HDMI1_HPD HDMI1_CEC_ HDMI1_HPD_CTL HDMI1_D2+ HDMI1_D2- HDMI1_D1+ HDMI1_D1- HDMI1_D0+ HDMI1_D0- HDMI1_CK+ HDMI1_CK- TMDS3_3V DGND DGND DGND DGND PWR_5V HDMI1_CON5V DGND DGND DGND DGND DGND DGND DGND DGND DGND DGND DGND DGND DGND HDMI1_D1+ HDMI1_D2- HDMI1_DDC_SDA HDMI1_DDC_SCL HDMI1_CK- HDMI1_D0+ HDMI_CEC HDMI1_D1- HDMI1_D0- HDMI1_CK+ HDMI1_D2+ I2C_M0_SDA HDMI 8、HDMI1输入及匹配网络部分电路 R191 NC/10K R191 NC/10K R186 10 R186 10 R196 100 R196 100 R181 10 R181 10 1 2 D32 5.6V D32 5.6V R180 10 R180 10 R199 27K R199 27K C189 NC/100nF C189 NC/100nF 100nF C188 100nF C188 R197 100 R197 100 1 2 D28 INPAQ_EGA D28 INPAQ_EGA R182 10 R182 10 R189 1K R189 1K 3 1 2 D30 NC/BAT54C D30 NC/BAT54C 1 2 D21 INPAQ_VPORT D21 INPAQ_VPORT R183 10 R183 10 R187 10 R187 10 R195 100K R195 100K 1 2 D31 INPAQ_VPORT D31 INPAQ_VPORT 1 2 D22 INPAQ_EGA D22 INPAQ_EGA R190 NC/10K R190 NC/10K R193 NC/100 R193 NC/100 R198 NC/0R R198 NC/0R 1 2 D26 INPAQ_EGA D26 INPAQ_EGA R184 10 R184 10 1 2 D24 INPAQ_EGA D24 INPAQ_EGA R192 NC/100 R192 NC/100 1 2 D27 INPAQ_EGA D27 INPAQ_EGA R185 10 R185 10 L42 Bead L42 Bead 1 2 D29 INPAQ_EGA D29 INPAQ_EGA DATA2+ 1 DATA2 SHIELD 2 DATA2- 3 DATA1+ 4 DATA1 SHIELD 5 DAT1A- 6 DATA0+ 7 DATA0 SHIELD 8 DATA0- 9 CLK+ 10 CLK SHIELD 11 CLK- 12 CEC 13 NC 14 SCL 15 SDA 16 DDC/CEC GND 17 +5V POWER 18 HOT PLUG 19 GND1 20 GND2 21 GND3 22 GND4 23 GND5 24 GND6 25 GND7 26 GND8 27 P2 HDMI_J P2 HDMI_J 1 2 3 Q13 3904 Q13 3904 R194 1K R194 1K NC 1 NC 2 NC 3 GND 4 SDA 5 SCL 6 WP 7 VCC 8 U10 NC/24C02 U10 NC/24C02 1 2 D23 INPAQ_EGA D23 INPAQ_EGA 1 2 D33 5.6V D33 5.6V 1 2 D25 INPAQ_EGA D25 INPAQ_EGA YPBPR0_IN_L YPBPR0_IN_R YPBPR0_IN_L YPBPR0_IN_R YPBPR0_PB YPBPR0_Y YPBPR0_PR AV0_IN_L YPBPR1_PB YPBPR1_Y AV0_IN_L YPBPR0_PB_ YPBPR0_PR YPBPR0_PB YPBPR1_PB YPBPR1_PR AM_SEL2 COMP_Pb+ COMP_Pr+ COMP_Y+ AM_SEL2 YPBPR1_Y_ YPBPR1_PB_ YPBPR1_PR_ YPBPR0_Y YPBPR0_Y_ YPBPR1_Y COMP_Y+ COMP_Pb+ COMP_Pr+ YPBPR1_PR YPBPR0_Y_ YPBPR0_PB_ YPBPR0_PR_ YPBPR1_PR_ YPBPR1_PB_ YPBPR1_Y_ YPBPR0_PR_ CVBS0+ CVBS0+ CVBS0- YPBPR1_Y CVBS0+ CVBS0- YPBPR1_Y DGND DGND DGND DGND DGND DGND DGND DGND DGND DGND DGND DGND DGND DGND DGND DGND DGND DGND DGND DGND DGND DGND TUN5V TUN5V DGND TUN5V TUN5V DGND DGND DGND DGND DGND YPBPR0_IN_R YPBPR0_IN_L AV0_IN_L COMP_Pr+ COMP_Pb+ COMP_Y+ AM_SEL2 YPBPR1_PR CVBS0- CVBS0+ YPBPR1_Y YPbPr AM_SEL2 VIN 0 YPBPR1 1 YPBPR0 9、YPbPr输入、匹配网络及切换部分电路 R201 75/1% R201 75/1% R208 10K R208 10K R310 33K R310 33K R204 75/1% R204 75/1% D512 INPAQ_VPORT D512 INPAQ_VPORT C200 10uF/0805 C200 10uF/0805 NC C203 NC C203 R205 75/1% R205 75/1% NC C205 NC C205 R292 33K R292 33K R340 1K R340 1K NC C206 NC C206 C198 10uF/0805 C198 10uF/0805 R308 33K R308 33K R336 51 R336 51 R207 10K R207 10K S1C 11 S1A 2 S2B 6 /EN 15 S2A 3 DB 7 S2C 10 IN 1 S1B 5 DC 9 DD 12 DA 4 GND 8 VCC 16 S1D 14 S2D 13 U11 PI5V330QEX U11 PI5V330QEX C194 10uF/0805 C194 10uF/0805 3 2 1 D56 BAV99 D56 BAV99 R3421K R3421K D514 INPAQ_VPORT D514 INPAQ_VPORT C197 10uF/0805 C197 10uF/0805 D501 INPAQ_VPORT D501 INPAQ_VPORT R291 33K R291 33K 3 2 1 D57 BAV99 D57 BAV99 470pF C192 470pF C192 R210 10K R210 10K R145 0R R145 0R D518 INPAQ_VPORT D518 INPAQ_VPORT C617 390pF C617 390pF R206 10K R206 10K R312 33K R312 33K 3 2 1 D58 BAV99 D58 BAV99 470pF C191 470pF C191 NC C204 NC C204 R143 75/1% R143 75/1% R345 51 R345 51 NC C201 NC C201 C199 10uF/0805 C199 10uF/0805 + C501 47uF/16V + C501 47uF/16V 5 5 4 4 1 1 2 2 3 3 6 6 J9 Audio J9 Audio 3 2 1 D59 BAV99 D59 BAV99 R294 33K R294 33K 9 9 5 5 4 4 1 1 2 2 3 3 7 7 6 6 8 8 J7 COMPONENT J7 COMPONENT R339 1K R339 1K R211 10K R211 10K R295 33K R295 33K R314 33K R314 33K 3 2 1 D60 BAV99 D60 BAV99 R202 75/1% R202 75/1% D513 INPAQ_VPORT D513 INPAQ_VPORT R293 33K R293 33K R320 33K R320 33K R296 33K R296 33K D516 INPAQ_VPORT D516 INPAQ_VPORT C195 10uF/0805 C195 10uF/0805 6 7 8 10 9 白 红 下 左 右 J8B 白 红 下 左 右 J8B R200 75/1% R200 75/1% C196 100nF C196 100nF D519 INPAQ_VPORT D519 INPAQ_VPORT NC C202 NC C202 R321 33K R321 33K D517 INPAQ_VPORT D517 INPAQ_VPORT R337 1K R337 1K R341 1K R341 1K 3 2 1 D61 BAV99 D61 BAV99 470pF C190 470pF C190 D521 INPAQ_VPORT D521 INPAQ_VPORT R338 1K R338 1K 1 2 3 5 4 黄 无 上 左 右 J8A 黄 无 上 左 右 J8A R1003 FB R1003 FB CVBS_OUT_ PVR_AU_L+ HDMI_CEC UART1_RX PVR_Y PVR_PB UART1_TX PVR_AU_R+ PVR_PR HPOUT_R HPOUT_L CVBS_OUT# PVR_AU_L+ HDMI_CEC PVR_RST PVR_AU_R+ HDMI_CEC PVR_IR PVR_IR PVR_ON_OFF PVR_PB PVR_PR PVR_Y DGND DGND DGND PVR_AU_L+ HDMI_CEC PVR_AU_R+ PVR_Y PVR_PB PVR_PR CVBS_OUT_ HPOUT_R HPOUT_L UART1_TX UART1_RX CVBS_OUT# PVR_IR FOR RTD2670 YPbPr INTERFACE 10、PVR接口及匹配网络部分电路 R256 75/1% R256 75/1% R238 0R R238 0R R237 0R R237 0R R257 75/1% R257 75/1% R255 75/1% R255 75/1% Y_OUT 16 GND 23 GND 24 GND 38 GND 17 USB3_5V 2 GND 4 USB2_5V 6 GND 8 USB1_5V 10 GND 12 DM3 1 DP3 3 DP2 5 DM2 7 DP1 9 DM1 11 ML_OUT 13 MR_OUT 14 PB_OUT 15 PR_OUT 18 COM_PB 19 COM_PR 20 COM_Y 21 CVBS_IN 22 RXD 25 TXD 26 REMOTE 28 GPIO1 30 GPIO2 29 POWER_USB 27 SCL1 32 NC 34 SDA1 31 ID 33 VCC5V 36 VCC5V 35 GND 37 ML_IN 39 MR_IN 40 J11 40P-2X20 J11 40P-2X20 AVS0 GIN- VGA_DDC_SCL RIN+ VGA_IN_R VGA_IN_L RIN- GIN+ BIN+ RIN- BIN+ BIN- RIN+ GIN+ VGA_IN_R RIN+ GIN- AHS0 BIN- GIN+ BIN+ VGA_IN_L VGA_DDC_SCL VGA_DDC_SDA AVS0 AHS0 VGA_DDC_SDA I2C_M1_SCL I2C_M1_SDA I2C_M1_SDA I2C_M1_SCL DGND DGND DGND VGA_CON5V DGND DGND DGND DGND DGND DGND DGND DGND DGND DGND DGND DGND DGND DGND DGND DGND DGND DGND DGND DGND DGND PWR_5V PWR_5V VGA_CON5V DGND AVS0 GIN+ AHS0 VGA_IN_L BIN+ VGA_IN_R RIN+ I2C_M1_SDA I2C_M1_SCL +5V From PC VGA DVI & VGA Audio IN 11、VGA输入及匹配网络部分电路 R265 2K2 R265 2K2 R521 NC/0R R521 NC/0R D528 INPAQ_VPORT D528 INPAQ_VPORT R264 2K2 R264 2K2 L46 0R L46 0R NC/33pF C228 NC/33pF C228 33pF C223 33pF C223 NC/33pF C227 NC/33pF C227 D530 INPAQ_VPORT D530 INPAQ_VPORT R254 10K R254 10K 22pF C224 22pF C224 R272 NC/100 R272 NC/100 R266 75/1% R266 75/1% D534 INPAQ_VPORT D534 INPAQ_VPORT R269 NC/4K7 R269 NC/4K7 D525 INPAQ_VPORT D525 INPAQ_VPORT R 3 WR 4 WL 2 L 1 AGND 5 J14 J14 R262 NC/0R R262 NC/0R R258 100 R258 100 R253 10K R253 10K L49 0R L49 0R R268 75/1% R268 75/1% L48 0R L48 0R 1 2 3 4 5 6 7 8 9 10 11 12 13 14 15 16 17 VGA_R+ VGA_G+ VGA_B+ NC DGND VGA_R- VGA_G- VGA_B- NC DGND NC DDCSDA DDCSCL HSIN VSIN GND GND J15 VGA VGA_R+ VGA_G+ VGA_B+ NC DGND VGA_R- VGA_G- VGA_B- NC DGND NC DDCSDA DDCSCL HSIN VSIN GND GND J15 VGA NC/100nF C226 NC/100nF C226 D532 INPAQ_VPORT D532 INPAQ_VPORT 33pF C222 33pF C222 10pF C225 10pF C225 R261 100 R261 100 D531 INPAQ_VPORT D531 INPAQ_VPORT 3 1 2 D35 NC/BAT54C D35 NC/BAT54C R260 0R R260 0R L45 0R L45 0R R997 10K R997 10K R267 75/1% R267 75/1% R259 NC/0R R259 NC/0R D527 INPAQ_VPORT D527 INPAQ_VPORT R270 NC/4K7 R270 NC/4K7 A0 1 A1 2 A2 3 GND 4 SDA 5 SCL 6 WP 7 VCC 8 U12 NC/24C02 U12 NC/24C02 D529 INPAQ_VPORT D529 INPAQ_VPORT D526 INPAQ_VPORT D526 INPAQ_VPORT R271 NC/100 R271 NC/100 D533 INPAQ_VPORT D533 INPAQ_VPORT R998 10K R998 10K HPOUT_R HPOUT_L HPOUT_L# CVBS_OUT_ CVBS_OUT# CVBS_OUT_ CVBS_OUT# CVBS_OUT# MUTE_OUT HPOUT_R# MUTE_OUT HPOUT_L# HPOUT_L HPOUT_R MUTE_OUT HPOUT_R# DGND DGND DGND PWR_5V DGND DGND DGND DGND DGND DGND DGND DGND DGND HPOUT_R HPOUT_L CVBS_OUT_ CVBS_OUT# MUTE_OUT ON/OFF mute for AUDIO OUT and HP OUT modified by HY 20071019 12、AV音视频输出及匹配网络部分电路 D536 INPAQ_VPORT D536 INPAQ_VPORT R411 0R R411 0R 1 3 2 Q21 3906 Q21 3906 R406 2K2 R406 2K2 10uF C229 10uF C229 R273 10K R273 10K R280 220 R280 220 1 2 3 Q22 3904 Q22 3904 R274 10K R274 10K R276 330 R276 330 R279 33K R279 33K NC C235 NC C235 R395 2K2 R395 2K2 L50 0 L50 0 10uF C230 10uF C230 C233 March 8, 1995 100nF C233 March 8, 1995 100nF Q43 3904 Q43 3904 D535 INPAQ_VPORT D535 INPAQ_VPORT D537 INPAQ_VPORT D537 INPAQ_VPORT Q44 3904 Q44 3904 9 9 5 5 4 4 1 1 2 2 3 3 7 7 6 6 8 8 J16 AV OUT J16 AV OUT R277 220 R277 220 R412 0R R412 0R R278 75/1% R278 75/1% 10uF C234 10uF C234 R275 47K R275 47K PVR_Y_ PVR_PB PVR_Y AM_SEL3 PVR_PB PVR_Y PVR_PR B/Pb_MUX R/Pr_MUX G/Y_MUX RIN+ GIN+ BIN+ BIN+ GIN+ RIN+ PVR_PR AM_SEL3 PVR_PB_ PVR_PR_ R/Pr_MUX B/Pb_MUX G/Y_MUX GIN_+ RIN_+ BIN_+ G/Y_MUX B/Pb_MUX RIN+ GIN+ BIN+ R/Pr_MUX BIN_+ GIN_+ RIN_+ PVR_PR_ PVR_Y_ PVR_PB_ DGND DGND DGND TUN5V TUN5V DGND DGND DGND TUN5V TUN5V R/Pr_MUX G/Y_MUX B/Pb_MUX PVR_Y PVR_PB PVR_PR AM_SEL3 GIN+ BIN+ RIN+ BYPASS WITHOUT PVR MODULE AM_SEL3 Vin_1 0 VGA 1 PVR 13、RGB和YPbPr(PVR)切换及匹配网络部分电路 R452 0R/NC R452 0R/NC C242 10uF/0805 C242 10uF/0805 3 2 1 D53 BAV99 D53 BAV99 C238 10uF/0805 C238 10uF/0805 C241 10uF/0805 C241 10uF/0805 C240 100nF C240 100nF R300 33K R300 33K R327 33K R327 33K 3 2 1 D55 BAV99 D55 BAV99 3 2 1 D50 BAV99 D50 BAV99 R288 100 R288 100 R285 33K R285 33K R284 33K R284 33K R287 33K R287 33K R333 1K R333 1K C619 390pF C619 390pF C237 10uF/0805 C237 10uF/0805 3 2 1 D52 BAV99 D52 BAV99 R323 51 R323 51 R455 0R/NC R455 0R/NC R286 33K R286 33K R325 33K R325 33K C236 10uF/0805 C236 10uF/0805 3 2 1 D54 BAV99 D54 BAV99 R330 1K R330 1K R290 33K R290 33K R304 33K R304 33K + C503 47uF/16V + C503 47uF/16V R331 1K R331 1K R298 33K R298 33K R289 33K R289 33K R326 33K R326 33K C239 100nF C239 100nF S1C 11 S1A 2 S2B 6 /EN 15 S2A 3 DB 7 S2C 10 IN 1 S1B 5 DC 9 DD 12 DA 4 GND 8 VCC 16 S1D 14 S2D 13 U13 PI5V330QEX U13 PI5V330QEX C620 100nF C620 100nF 3 2 1 D51 BAV99 D51 BAV99 R324 1K R324 1K R332 1K R332 1K R1004 FB R1004 FB R334 1K R334 1K R463 0R/NC R463 0R/NC C243 10uF/0805 C243 10uF/0805 R322 51 R322 51 AM_SEL3 AM_SEL2 AUDIO_SEL0 AUDIO_SEL1 AM_SEL3 AM_SEL2 AM_SEL3 AM_SEL2 DGND DGND TUN5V AM_5V TUN5V DGND DGND DGND AM_5V DGND YPBPR1_IN_R YPBPR1_IN_L AUDIO_SEL0 AUDIO_SEL1 Audio_MUX2_R Audio_MUX2_L YPBPR0_IN_R YPBPR0_IN_L PVR_AU_L+ PVR_AU_R+ VGA_IN_R VGA_IN_L AM_SEL3 AM_SEL2 AM_SEL3 AM_SEL2 Ain_1 1 1 PVR 0 0 VGA 1 0 YPP1 0 1 YPP0 14、YPbPr、VGA、PVR音频切换及控制部分电路 + C309 100uF/16V + C309 100uF/16V R299 47K R299 47K R309 47K R309 47K R307 10K R307 10K R317 1K R317 1K R318 47K R318 47K C247 10uF/0805 C247 10uF/0805 C246 10uF/0805 C246 10uF/0805 C245 10uF/0805 C245 10uF/0805 C250 100nF C250 100nF R315 47K R315 47K R319 47K R319 47K R311 47K R311 47K R313 47K R313 47K R1005 FB R1005 FB R302 0R R302 0R R305 47K R305 47K C253 10uF/0805 C253 10uF/0805 C504 10uF/0805 C504 10uF/0805 C252 10uF/0805 C252 10uF/0805 R306 10K R306 10K C244 10uF/0805 C244 10uF/0805 1 2 3 Q24 3904 Q24 3904 R303 0R R303 0R C248 10uF/0805 C248 10uF/0805 R297 47K R297 47K R316 1K R316 1K 1 2 3 Q25 3904 Q25 3904 R301 47K R301 47K C622 390pF C622 390pF C249 10uF/0805 C249 10uF/0805 2Y0 1 2Y1 5 2Y2 2 2Y3 4 1Y0 12 1Y1 14 1Y2 15 1Y3 11 2Z 3 1Z 13 S0 10 S1 9 /E 6 VEE 7 GND 8 VCC 16 U14 74HC4052 U14 74HC4052 AOUT_L AOUT_R SPDIFO MUTE_AMP AOUT_R_0 AOUT_L_0 HPOUT_JD AOUT_L_0 AOUT_R_0 AMP_PVDD_ MUTE_AMP HPOUT_JD SPL+ SPL- SPR- SPR+ SPDIFO AOUT_L AOUT_R OUT1- OUT2+ OUT2- OUT1+ AOUT_L AOUT_R OUT1+ OUT2- OUT1- OUT2+ OUT2+ MUTE_TFA9810 AMP_PVDD_ SPL+ SPL- SPR+ SPR- MUTE_OUT MUTE_TFA9810 MUTE_OUT MUTE_OUT MUTE_OUT MUTE_TFA9810 AMP_PVDD_ DGND DGND DGND DGND AMP_PVDD_ buf_VDD D3_3V DGND DGND DGND BB_GND_A 5V_S DGND DGND DGND DGND DGND DGND buf_VDD PWR_5V 5V_S buf_VDD DGND BB_GND_A DGND DGND DGND DGND BB_GND_A DGND AMP_PVDD BB_GND_A BB_GND_A BB_GND_A DGND 5V_S DGND DGND PWR_5V 5V_S DGND TUN5V DGND SPDIFO AOUT_L AOUT_R MUTE_AMP MUTE_OUT HeadPhone_OUT Mark on board Mark on board SPDIF_OUT 15、伴音功放、静音控制及耳机、光线输出部分电路 C295 4.7uF C295 4.7uF R739 10R R739 10R R746 10K R746 10K C717 330n C717 330n L700 FB L700 FB D541 INPAQ_VPORT D541 INPAQ_VPORT 1 2 3 Q39 3904 Q39 3904 R732 10K R732 10K Q41 3904 Q41 3904 R528 NC R528 NC L705 15uH L705 15uH R734 10K R734 10K R374 91R 1% R374 91R 1% R749 2K2 R749 2K2 1 2 3 Q27 3904 Q27 3904 C704 100n C704 100n R736 150K R736 150K C708 220n C708 220n C738 150p C738 150p C720 470p C720 470p C732 220uF/25V C732 220uF/25V C277 4.7uF C277 4.7uF C703 100n C703 100n Nin 1 GND 2 3 3 IR Transmitter J19 KFO-TX13CB IR Transmitter J19 KFO-TX13CB R527 0R R527 0R C719 1u C719 1u 1 3 2 Q37 3906 Q37 3906 Q28 3904 Q28 3904 D39 IN4148 D39 IN4148 C724 220p C724 220p + C288 100uF/16V + C288 100uF/16V R393 47K R393 47K C706 1u C706 1u 3 1 2 D38 BAT54C D38 BAT54C R500 10K R500 10K C721 220n C721 220n 1 1 2 2 3 3 4 4 J17 CON4_2.5 J17 CON4_2.5 R367 47K R367 47K 1 3 2 Q29 3906 Q29 3906 R373 470R R373 470R C302 47uF/25V C302 47uF/25V R335 68K R335 68K R742 10K R742 10K C714 470p C714 470p R526 NC R526 NC R368 47K/NC R368 47K/NC R745 10K R745 10K R735 10R R735 10R C716 220n C716 220n C736 TBD C736 TBD C709 220p C709 220p R362 4K7 R362 4K7 C304 NC/100pF C304 NC/100pF C731 220uF/25V C731 220uF/25V R365 1K R365 1K R729 10K R729 10K C730 220p C730 220p R360 0R R360 0R C723 1u C723 1u R369 100K R369 100K R384 47K R384 47K R748 150K R748 150K 100nF C301 100nF C301 D542 IN4148 D542 IN4148 R 3 WR 4 WL 2 L 1 AGND 5 J18 J18 + C266 100uF/16V + C266 100uF/16V L60 NC/PBY321611T-800Y-N L60 NC/PBY321611T-800Y-N R356 68K R356 68K R359 27k R359 27k C712 1u C712 1u R728 10K R728 10K C737 150p C737 150p 1 2 3 Q38 3904 Q38 3904 R370 NC R370 NC R366 1K R366 1K 1 2 D41 INPAQ_VPORT D41 INPAQ_VPORT C734 10u/nc C734 10u/nc R999 150 R999 150 C710 1u C710 1u C707 470p C707 470p L704 15uH L704 15uH R409 47K R409 47K L61 PBY201209T-300Y L61 PBY201209T-300Y C725 470p C725 470p R372 47K R372 47K L63 PBY201209T-300Y L63 PBY201209T-300Y C713 220p C713 220p C276 4.7uF C276 4.7uF D540 INPAQ_VPORT D540 INPAQ_VPORT C316 10uF/0805 C316 10uF/0805 L701 FB L701 FB R386 47K R386 47K R328 47K R328 47K R751 0R R751 0R C7151u C7151u D36 IN4148 D36 IN4148 R731 0R R731 0R R525 NC R525 NC C705 100n C705 100n R361 10k R361 10k R726 150K R726 150K 4.7uF 4.7uF R730 10R R730 10R R741 10K R741 10K IN1P 2 IN1M 3 CDELAY 8 SO/OL 6 ENABLE 7 DIAG 10 TEST 11 IN2M 14 IN2P 15 VSSA1 5 VSSA2 12 VSSD 1 VSSD 16 VSSD 17 VSSD 32 VSSP1 30 VSSP2 19 BOOT2M 20 OUT2M 21 BOOT2P 22 OUT2P 23 STABI2 18 STABI1 31 OUT1P 26 BOOT1P 27 OUT1M 28 BOOT1M 29 VDDA1 4 VDDA2 13 NC 9 VDDP1 25 VDDP2 24 U102 TFA9810 U102 TFA9810 R394 47K R394 47K C733 220uF/25V C733 220uF/25V 100nF C300 100nF C300 R1000 150 R1000 150 L703 15uH L703 15uH R733 10K R733 10K C718 1u C718 1u R343 47K R343 47K R344 22 R344 22 L702 15uH L702 15uH R364 10K R364 10K R1001 1K R1001 1K R725 10R R725 10R R743 10R R743 10R 1 2 3 Q42 3904 Q42 3904 R737 2K2 R737 2K2 R392 47K R392 47K R371 47K R371 47K D37 IN4148 D37 IN4148 C303 47uF/25V C303 47uF/25V C711 47pF C711 47pF R329 22 R329 22 R744 0R R744 0R R740 10K R740 10K C722 1u C722 1u C735 TBD C735 TBD C727 1uC727 1u C701 100n C701 100n VD704 10V NC VD704 10V NC C728 220n C728 220n C729 1u C729 1u C726 100pF C726 100pF R750 0R R750 0R C615 1uF C615 1uF R1002 47K R1002 47K R363 1K R363 1K L64 PBY321611T-800Y-N L64 PBY321611T-800Y-N C310 10nF C310 10nF R738 150K R738 150K R747 10K R747 10K 3 2 1 D40 BAV99 D40 BAV99 C702 100n C702 100n LSADC1 LSADC0 IRRX I2C_M1_SDA I2C_M1_SCL LSADC0 LSADC1 LED-G IR_CPU LED-R I2C_M1_SDA IRRX PVR_IR I2C_M1_SCL PVR_IR LED-R LED-G LED-R LED_R LED_R LSADC2 LSADC2 POW_SV P_check KEY POW_SV HDMI_CEC LED_R IR_CPU LED-R LSADC0 cpu_3.3 P_check KEY POW_SV DGND DGND D3_3V 5V_S DGND 5V_S DGND DGND DGND DGND 5V_S DGND 5V_S DGND CPU_5V CPU_5V DGND DGND CPU_5V LSADC0 IRRX LSADC1 I2C_M1_SDA I2C_M1_SCL PVR_IR LED_R LSADC2 POW_SV HDMI_CEC 20080425 16、遥控、按键接收、指示灯控制部分电路 R389 4K7 R389 4K7 R390 2K2 R390 2K2 R229 4.7K R229 4.7K R1012 1K R1012 1K 1 2 D44 INPAQ_VPORT D44 INPAQ_VPORT R227 4.7K/NC R227 4.7K/NC R383 4K7 R383 4K7 1 2 3 4 J21 CON3_2.0 M-TJC10-4A-HX J21 CON3_2.0 M-TJC10-4A-HX R391 2K2 R391 2K2 1 2 3 Q31 3904 Q31 3904 R2310R R2310R R232 4.7K R232 4.7K R387 4K7 R387 4K7 1 2 3 Q32 3904 Q32 3904 D100IN4148 D100IN4148 R388 47k R388 47k C74 100nF C74 100nF R415 0R R415 0R C306 100pF C306 100pF R381 1K R381 1K R520 NC R520 NC R225 4.7K/NC R225 4.7K/NC R2304.7K NC R2304.7K NC R385 NC/4K7 R385 NC/4K7 R379 100 R379 100 R377 1K R377 1K C307 100pF C307 100pF R375 4K7 R375 4K7 R233 4.7K R233 4.7K R382 4K7 R382 4K7 R376 1K R376 1K 1 2 3 Q33 3904 Q33 3904 R1011 1K R1011 1K 1 2 D42 INPAQ_VPORT D42 INPAQ_VPORT 1 2 3 4 5 6 7 8 J20 CON8 J20 CON8 R378 100 R378 100 1 2 D46 INPAQ_VPORT D46 INPAQ_VPORT R380 1K R380 1K R228 0R R228 0R VCC 1 GP5 2 GP4 3 GP3 4 GP2 5 GP1 6 GP0 7 GND 8 U15 PIC12F629 U15 PIC12F629 + CE25 10uF + CE25 10uF 1 2 D45 INPAQ_VPORT D45 INPAQ_VPORT 1 2 3 Q30 3904 Q30 3904 R226 4.7K/NC R226 4.7K/NC C305 100pF C305 100pF R418 0R R418 0R 1 2 D43 0R/INPAQ_VPORT D43 0R/INPAQ_VPORT 1 2 3 4 5 P5 P5 VRMT_O VBRI_O POW_SV POW_SV PW_SAVE VRMT_O VBRI_O PW_SAVE POW_SV PW_SAVE_ 5V_S 5V_S +5V_POWER PWR_5V +5V_STB 5V_S PWR_5V +5V_POWER +5V_STB D1_2V DGND DGND _D1_2V D3_3V TMDS3_3V DGND DGND PWR_5V PWR_12V 5V_S DGND DGND DGND 5V_S DDR2_5V YPP3_3V D3_3V DGND BB3_3V VD3_3V IFADC3_3V VDAC3_3V PLL3_3V PWR_5V DGND DGND PWR_12V DGND DGND DGND DGND _D1_2V 5V_S 5V_S DGND DGND DGND DGND DGND D3_3V DGND 5V_S YPP1_2V DGND YPP3_3V TUN5V PWR_12V DGND AMP_PVDD PWR_12V PWR_5V DGND DGND 40V DGND PW_SAVE VRMT_O VBRI_O POW_SV L : Power Saving H : Normal Power Module Control H:NORMAL L:POWER SAVING 0.8 x (1+47K/82K) = 1.26V PVR 2nd Power 17、小信号供电电压转换部分电路 +C337 470uF/16V +C337 470uF/16V C342 100nF C342 100nF R401 0R R401 0R 1 2 3 Q36 3904 Q36 3904 R397 10R/2W R397 10R/2W L73 0R/0805 L73 0R/0805 3 2 1 4 ADJ OUT IN U19 AMS1117-ADJ ADJ OUT IN U19 AMS1117-ADJ C336 100nF C336 100nF R413 215/1% R413 215/1% R408 47K R408 47K L711 0/1206 L711 0/1206 L70 0R/0805 L70 0R/0805 R396 390 R396 390 C323 10nF C323 10nF L67 PBY201209T-300Y L67 PBY201209T-300Y L71 0R/0805 L71 0R/0805 + C311 100uF/16V + C311 100uF/16V + C325 100uF/16V + C325 100uF/16V + C506 47uF/16V + C506 47uF/16V L74 bead L74 bead L72 22uH 2A L72 22uH 2A D48 SMB5818 D48 SMB5818 NC 2 NC 4 SW 3 GND 8 FB 10 BS 1 NC 9 NC 7 IN 5 EN 6 GND 11 MP2270 U21 MP2270 MP2270 U21 MP2270 C326 100nF C326 100nF R402 82K R402 82K + C314 100uF/16V + C314 100uF/16V GND 3 VOUT 2 VIN 1 U20 LM7805 U20 LM7805 + C317 100uF/16V + C317 100uF/16V C178 NC/1uF/50V C178 NC/1uF/50V 1 2 3 4 5 6 7 8 9 10 11 12 13 14 J22 CON14 J22 CON14 R414 232/1% R414 232/1% C328 100nF C328 100nF L708 0/1206 L708 0/1206 C315 10uF/0805 C315 10uF/0805 C333 100nF C333 100nF L709 NC/FB L709 NC/FB L65 FEB_1206 L65 FEB_1206 R399 0 R399 0 R522 0R R522 0R D49 B240A D49 B240A L78 PBY201209T-300Y L78 PBY201209T-300Y NC/10uF/0805 C332 NC/10uF/0805 C332 R404 2K2 R404 2K2 1 2 3 Q35 3904 Q35 3904 + C614 100uF/16V + C614 100uF/16V D47 IN4148 D47 IN4148 C335 NC/1uF C335 NC/1uF R398 10R/2W R398 10R/2W L712 0/1206 L712 0/1206 R410 NC/10K R410 NC/10K C331 100nF C331 100nF +C339 1000uF/16V +C339 1000uF/16V + C308 100uF/16V + C308 100uF/16V R405 4K7 R405 4K7 + C340 470uF/16V + C340 470uF/16V R403 0R R403 0R L710 0/1206 L710 0/1206 R400 47K R400 47K + C330 470uF/16V + C330 470uF/16V C341 100nF C341 100nF + C312 100uF/16V + C312 100uF/16V R512 0R R512 0R 3 2 1 4 ADJ OUT IN U17 AMS1117-3.3 ADJ OUT IN U17 AMS1117-3.3 L707 0/1206 L707 0/1206 C329 100nF C329 100nF C322 10uF/0805 C322 10uF/0805 1 2 3 4 5 6 7 8 9 10 11 12 13 J23 CON13 J23 CON13 + C327 470uF/16V + C327 470uF/16V C338 100nF C338 100nF + C352 470uF/25V + C352 470uF/25V C334 100nF C334 100nF 3 2 1 4 ADJ OUT IN U18 AMS1117-ADJ ADJ OUT IN U18 AMS1117-ADJ R407 NC/0R R407 NC/0R I2C_M1_SCL I2C_M1_SDA I2C_M1_SCL I2C_M1_SDA I2C_M1_SCL I2C_M1_SDA UART1_TX UART1_TX D3_3V DGND DGND DGND D3_3V DGND DGND DGND DGND DGND DGND I2C_M1_SDA I2C_M1_SCL UART1_TX For HDCP Address 0x63 18、存储器部分电路 A0 1 A1 2 A2 3 GND 4 SDA 5 SCL 6 WP 7 VCC 8 U25 24C64 U25 24C64 R423 NC/4K7 R423 NC/4K7 A0 1 A1 2 A2 3 GND 4 SDA 5 SCL 6 WP 7 VCC 8 U28 NC/24C04 U28 NC/24C04 R424 4K7 R424 4K7 C359 100nF C359 100nF R1009 NC/100R R1009 NC/100R C360 100pF C360 100pF R417 4K7 R417 4K7 C609 NC/100nF C609 NC/100nF R422 4K7 R422 4K7 C610 100nF C610 100nF L84 BEAD/60R/0805 L84 BEAD/60R/0805 R416 NC R416 NC C318 10uF/0805 C318 10uF/0805 R421 NC/4K7 R421 NC/4K7 C361 100pF C361 100pF R425 100R R425 100R R427 100R R427 100R R426 100R R426 100R R996 NC/4K7 R996 NC/4K7 R1010 NC/4K7 R1010 NC/4K7 R1008 NC/100R R1008 NC/100R

标签:

版权声明

1. 本站所有素材,仅限学习交流,仅展示部分内容,如需查看完整内容,请下载原文件。
2. 会员在本站下载的所有素材,只拥有使用权,著作权归原作者所有。
3. 所有素材,未经合法授权,请勿用于商业用途,会员不得以任何形式发布、传播、复制、转售该素材,否则一律封号处理。
4. 如果素材损害你的权益请联系客服QQ:77594475 处理。