创维168P-P37ALK-01电源电路原理图

分类:电子电工 日期: 点击:0
创维168P-P37ALK-01电源电路原理图-0 创维168P-P37ALK-01电源电路原理图-1

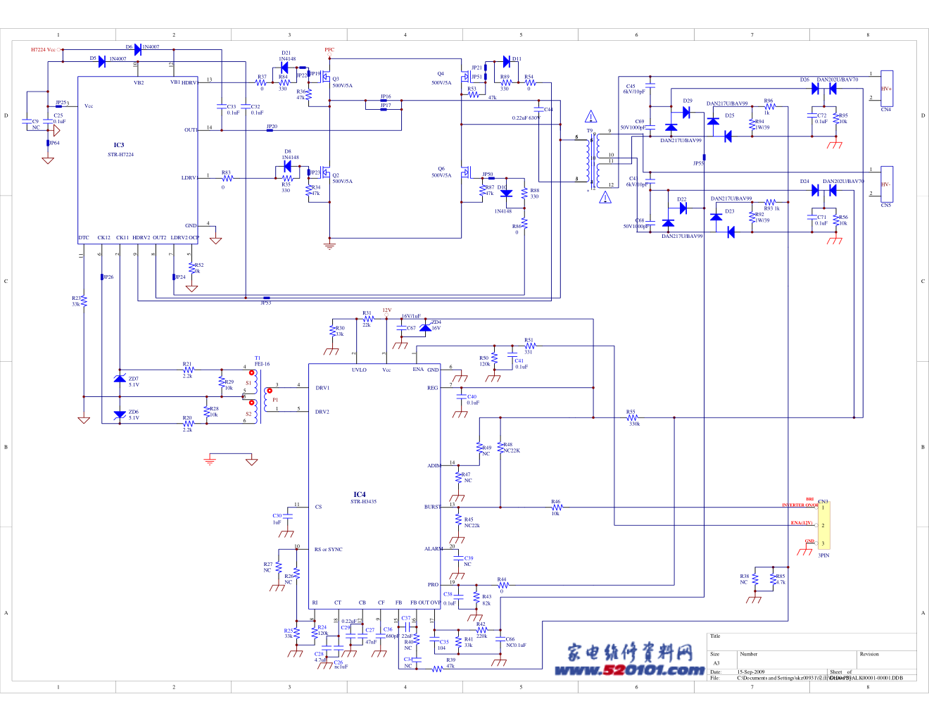
1 2 3 4 5 6 7 8 A B C D 8 7 6 5 4 3 2 1 D C B A Title Number Revision Size A3 Date: 15-Sep-2009 Sheet of File: C:\Documents and Settings\skz00931\桌面\G1D0-P37ALK00001-00001.DDB Drawn By: D20 FME-220B 150V/20A D19 FME-220B 150V/20A L5 5.0uH L4 R79 1k R77 11k R74 2.4k R78 1.5k R76 1k IC9 TL431 C61 0.1uF R75 20k 3uH C63 470PF 500V S1 S2 P2 D C64 470PF 500V PC4B PC817B 5 2 9 1 4 7 3 T2 EI22/19/6BK-20-12LS 2.0mH +/-10% C55 0.1uF R81 10k R66 330 R71 1k R72 2.2k C54 1000UF/16V D13 SBYV26C 600V/1A C12 1kV10pF C48 102 Q5 2SC1815 L :stand-by mode H :normal mode C73 250Vac470pF C47 103 R64 1k D4 C49 NC D15 UF4007 PC4A PC817B IC8 TL431 R7 1W /3.3 C11 450V/10uF R73 1k R68 2.2k R69 20k PC7A PC817B C59 1000UF/16V 1N5822 40V/3A C19 50V/10uF R57 1k ZD2 16V R18 100k R58 10 1/4W PC7B PC817B C18 50V4.7uF L3 5.0uH C21 1000UF 25V C24 1000UF 25V C23 1000UF 35V C22 1000UF 35V 1 2 3 CN1 F1 250Vac5A L7 6mH C4 275Vac0.47uF t TH1 13NSP05 1 2 V1 14D561K 2 1 3 4 BD1 KBJ6J 6A/600V C17 D3 1N5408 3A/1000V R15 C52 R3 2.2M C7 250Vac470pF C6 250Vac470pF C14 R9 C13 C16 R8 R16 R62 Vcontrol 2 In 3 CS 4 VM 5 Drv 7 Vcc 8 FB 1 GND 6 IC1 R10 C15 C2 C50 R13 Q1 D1 R14 R1 PFC Vcc C46 50V47uF Q8 2SC2655 R19 10 Vcc R5 1k ZD1 15V R6 10 1/4W Q7 2SC2655 R4 22k C10 50V4.7uF H7224 Vcc ZD9 15V ZD5 27V D18 1N4148 R70 4.7k 1 2 3 4 5 6 7 8 9 10 11 CN2 Standby 24V 24V GND GND 12V GND 12V GND 5VSTB GND ON/OFF R63 10 P2 P1 D1 S1/S2 C1 275Vac0.47uF ZD8 15V C62 NC R59 10 24V 12V 12V 5V R80 10k C65 NC R11 L6 6mH D33 IN4007 R17 R12 L2 PQ3230 JP30 JP33 D34 1N4148 1 HS1 JP38 1 HS4 D2 FMXA-1106S 600V 10A C79 8 1 7 3 2 10 6 5 T3 PQ3230 R97 4.7k R90 4.7k R82 4.7k S/OCP GND FM/SS FB/CC/OLP Vcc D D 1 2 3 4 5 7 8 IC5 STR-A6259H 24V Q9 2SA1015 C3 0.1uF Q10 2SC1815 C5 0.47uF B R104 100K 24V 24V JP54 P2 C53 0.1uF PFC GND1 +A Q1 Q2 R305 10R/0.125W R306 2.7K/0.125W C301 22UF 50V C305 0.022uF 50V C307 1.2nF/630V C302 104 PC8 H11A817C D301 UF4007 Drain 1 GND 2 Vcc 3 Vfb 4 Sync 5 Vstr 6 IC301 FSQ0565R ZD301 5V1V/0.5W C306 C303 104 C304 R303 10K/0.125W R304 22K/0.125W Q2 Q1 R302 nc PFC JP31 JP56 JP58 JP49 JP48 R33 R32 R22 R2 680 OHM 3W D27 1N4148 C309 AC输入 PFC 待机电路 DC-DC NCP1653A 1505-052050-03 1505-P32T30-02 4300-FW474D-02 4300-FW474D-02 4800-060600-00 4800-060600-00 433M-EM105C-00 4800-026010-7020 600UH +/-10% FMA08N60GX 450V/150UF 105 105 105 105 684 684 684 564 474 2.2K 224 224 102 102 22 4148 102 563 1UF 4U7F 50V 103 +392V+-10% R301 68K 2W R309 0 R60 0 D9 P6KE200A 0.047uF 50V 0.047uF 50V 47PF 50V 5.0uH 0.22 0.22 1.5K ZD8 15v S1 SW-PB 1 2 3 4 5 6 7 8 A B C D 8 7 6 5 4 3 2 1 D C B A Title Number Revision Size A3 Date: 15-Sep-2009 Sheet of File: C:\Documents and Settings\skz00931\桌面\G1D0-P37ALK00001-00001.DDB Drawn By: JP26 R30 33k R29 10k C25 0.1uF C32 0.1uF R37 0 R23 33k R31 22k R28 10k R21 2.2k R20 2.2k R24 120k R25 33k 11 6 2 9 8 7 5 4 1 14 13 12 10 3 DTC CK12 CK11 HDRV2 OUT2 LDRV2 OCP GND Vcc VB2 LDRV1 VB1 OUT1 HDRV1 IC3 STR-H7224 D5 1N4007 D6 1N4007 C33 0.1uF Q3 500V/5A Q4 500V/5A R36 47k Q2 500V/5A R35 330 R34 47k Q6 500V/5A R53 47k R54 0 R87 47k R88 330 C44 0.22uF 630V 8 18 12 9 15 16 17 19 20 13 14 1 3 11 RI CT CB CF FB FB OUT OVP PRO CS Vcc ALARM ENA BURST ADIM 10 RS or SYNC REG 7 6 GND UVLO 2 4 5 DRV1 DRV2 IC4 STR-H3435 R50 120k C41 0.1uF R51 331 C40 0.1uF R27 NC R49 NC R48 NC22K R47 NC R45 NC22k R46 10k C39 NC C38 0.1uF C35 104 R43 82k R44 0 R41 33k R42 220k C37 22nF C34 NC C36 680pF R40 NC R39 47k R38 NC C27 47nF C29 0.22uF C26 nc1uF C28 4.7uF R55 330k GND C30 1uF 4 3 5 1 5 6 T1 FEI-16 ZD7 5.1V ZD6 5.1V INVERTER ON/OFF BRI D21 1N4148 D8 1N4148 D11 D10 1N4148 C66 NC0.1uF C67 16V/1uF R85 4.7k R26 NC PFC R84 330 R83 0 R89 330 R86 0 C45 6kV/10pF C69 50V1000pF HV+ R94 1W/39 R96 1k C72 0.1uF R95 10k C43 6kV/10pF C68 50V1000pF R92 1W/39 R93 1k C71 0.1uF R56 10k HV- 1 2 3 CN3 3PIN ENA(12V) P1 S1 S2 12V D25 DAN217U/BAV99 D23 DAN217U/BAV99 JP16 JP17 JP19 JP20 JP21 JP22 JP23 JP24 1 2 CN4 1 2 CN5 H7224 Vcc JP50 JP51 D24 D26 DAN202U/BAV70 JP53 JP55 ZD4 16V C9 NC D29 DAN217U/BAV99 D22 DAN217U/BAV99 R52 0k JP25 12 12 11 11 3 3 5 5 10 10 9 9 4 4 6 6 T9 * JP64 DAN202U/BAV70

标签:

版权声明

1. 本站所有素材,仅限学习交流,仅展示部分内容,如需查看完整内容,请下载原文件。
2. 会员在本站下载的所有素材,只拥有使用权,著作权归原作者所有。
3. 所有素材,未经合法授权,请勿用于商业用途,会员不得以任何形式发布、传播、复制、转售该素材,否则一律封号处理。
4. 如果素材损害你的权益请联系客服QQ:77594475 处理。