Haier S315XF13彩电维修手册
                        
                        
                        
                        
                        
                        
                        
                        
                        
            
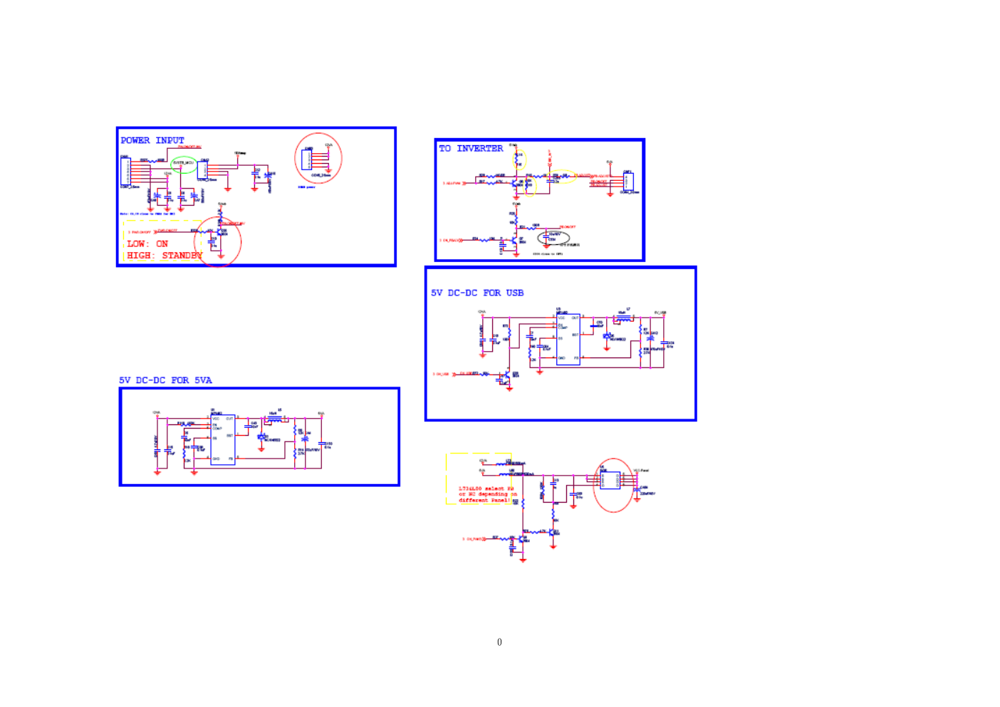
            编号: 信息本部彩电培训体系列手册 专用号: 维修手册 Service Manual 产品机芯或产品系列名称 型号:S315XF13 系列:32" 机芯:TV-Model 1.屏、模组 S315XF13 V0 尺寸 32 可视角 89(H)/89(V) 响应速度 8ms 分辨率 1366*768 亮度 450 cd/m2 对比度 3000:1 2.信号制式 PAL\ AV NTSC 声音制式 DK、BG、I 功率 70W 青岛海尔电子有限公司版权所有 未经授权拷贝和传播是犯法的行为 编制: 审核: 会签: 批准: 0 目录 CONTENT 项目 页码 项目 页码 1、 规格 2 12.3 机芯接口定义 16 1.1 产品外观图 2 12.4 电源视图 16 1.2 产品特性 2 13、典型故障及解决措施、常见问题咨 17 1.3 产品先进技术 2 13.1 简要故障判定 17 2、 产品功能及主要特点 4 13.2 常见故障现象及排除 18 3、 产品衍生关系 5 14、安装和拆卸艺 19 4、 产品命名方式 5 15、爆炸图及明细 20 5、产品使用说明及产品改进介绍、检测工具 5 16、结构规格书 21 5.1仪器、仪表、操作工具的配置 5 17、各主要检测点的电压 23 5.2基板检查方法 6 18、机芯板主要元件功能 23 6、使用者的警告 6 19、产品主要模块专用号 23 6.1 警告 6 20、机器软件升级调试说明 25 6.2 注意 6 6.3 供电电源 6 6.4 使用场所 6 6.5 清洁 7 6.6 注意事项 7 7、案例预防措施、产品使用及日常维护保养知识 7 7.1 注意事项 7 7.2 误区 8 8、产品主要技术参数 8 9、原理图及接线图 9 9.1 原理图 11 9.2 接线图 11 10、机器具体控制、工作原理及参数 12 11、机器透视图与平面 12 12、各模块视图、接口定义 12 12.1 屏接口定义 13 12.2 机芯板视图 14 1 1、产品外观结构特征(含外观图) 1.1 S315XF13 外观图 后铭牌图(Jeanbest) 标准遥控器 端子图(Joyin) 更换个后端子 端子 70W HTR-D03 1.2 ☆机器特性 1、1366*768 分辨率; 2、时尚外观; 1.3☆先进技术 1、护眼防眩光。 2 2、产品功能及主要特点 Model Options 品牌 海爾 品牌系列 B1 壁掛/底座一體 底座一體 目標市場 中國 PAL\ AV NTSC 圖像制式 DK,BG,M,I 聲音制式 218 頻道預置 母本品牌 母本型號 機殼顏色 黑色 音箱位置 下置 壁掛標準 VESA 按鍵位置 右側下 底座外形和顏色 橢圓,黑色 絲印要求(LOGO) 下端居中印刷 後輸入方式(horizontal, veritcal, 45 degrees) 垂直背出 後銘牌 工廠印刷 底座結構設計要求 標準通用 可調底座- 上下 無 基本功能 可調底座 - 左右 30 度/無 LCD 顯示幕(CRT/LCD/PDP/LED) 32 螢幕尺寸 HD 顯示類型 16:9 螢幕比例 屏 60 Hz/120 Hz/240Hz,CRT 50Hz/60 Hz/100Hz 60Hz 物理解析度 (Min.) 1366*768 對比度(Typ.) - panel Follow au spec 對比度- 動態(Y/N w/ value) 不支持 亮度 (Center Typ.) cd/m2 Follow au spec Panel 色溫 9300 回應速度 - Fact Tag 8ms 多種圖像模式 yes 顯示色彩 16.7M Colors 水準視角 (At CR>10) 89 圖像 垂直視角 (AT CR>10) 89 伴音輸出功率(Min at 7% THD) 2*10W SRS TXT yes 聲音 MAXXBASS NO 3 NO 九段均衡 NO 重低音 yes 環繞身歷聲 NO 高低音提升 yes 左右平衡 yes 多種音量模式 no 自動音量控制 NO 單獨聽 NO 麗音 yes 靜音 Stereo Mono or Stereo Speaker 2 內置揚聲器個數 AV 輸入 (back) 1 S 端子 輸入 (back) 0 DVD 分量輸入 (back) 1 HDMI 輸入 HDMI 1.3 (back) 0 PC 輸入 - VGA (back) 1 側 USB 介面 (side) - Supports F/W Upgrade, MP3, JPEG 0 0 讀卡器 (side) - SD, MMC, XD 側音頻輸入 1 RF 輸入 (back) 1 AV 輸出 (back) 1 音頻輸出 (back) 1 同軸輸出 (optical) (back) 0 側 AV 輸入(side) 1 側 S 端子輸入(side) 1 側 HDMI 輸入 - HDMI 1.3 (side) 1 乙太網 (back) 0 端子 耳機(side or back) 1 3D 梳狀濾波 拉幕式開關機 NO 電影模式 3:2 pull down 支持 運動補償 MEMC NO 半透明菜單 支持 ZOOM 放大縮小 支持 16:9 模式 支持 酒店鎖 支持 感光護眼 支持 節能省電模式 NO 節目回看 支持 定時開關機 支持 畫中畫 支持 功能 自動輸入探測 NO 4 240MIN 睡眠時間 NO 頻道列表 NO 自動縮放 PC 最高輸入格式 (match panel) 1024*768 OSD 風格 魅藍光影 OSD 語言 中英 …… …... 24V 背光電源(V) 150-240AC 電壓範圍(V) 電源頻率(Hz) 50HZ 電源 整機功率(W) 130W CCC 認證 yes RoHS 認證 yes 節能認證 / HDMI 認證 / 認證 其他認證 / 3、产品衍生关系 Model Name Custom er Marketpla ce Panel Chassis Remark S315XF13 V0 Haier China T315XW03 V0 MST6M69FL 4、产品命名方式 5、产品使用说明及产品改进介绍、检测工具 本调试说明只供 S315XF13 V0 液晶电视机机芯调试用,调试前需对本机的各部分电路先进 行装配检查,做到各部分电路的元器件无错接、碰接、漏接、漏焊、当各部分电路符合电路原理 图及装配要求后,方可开始调试,调试中所用仪器必须事先通过计量,校对,保证精度,否则不 得使用。 5.1 仪器、仪表、操作工具的配置: 5 A、适合 MST6M69FL 机芯的工装机一台; B、数字电压表一只; C、交流稳压电源一只; D、工厂标准信号电缆输入系统; E、40MHz 双踪示波器一只。 5.2 基板检查方法: A、将主机板与 LB26R3 适合的工装机连接,连接公司调试信号。 B、接通交流 220V 电源,整机进入待机状态,按遥控或本控开机键,开机进入标准状态。 C、按遥控器“节目+"“节目–"键检查各节目号的图像和伴音信号,应有彩卡、方格、 竖卡、彩条、数码照片、三基色信号等不同制式的图像和伴音信号,要求无漏台,如有漏 台,请用自动搜索或手动搜索补齐此信号; D、接收 PAL 彩色测试卡信号,用遥控器调音量、平衡、对比度、亮度、色度、锐度控制, 声音、画面应有变化。 D、电视制式检查:接收 PAL-D/K 制式的图像和伴音信号,在搜台时可以自动识别图像制 式和声音制式, 检查识别的图像和声音制式是否正确。 F、外端子输入输出检查:按“电视/视频"键,工装机上显示“信号源"菜单,包括:TV、 AV、S-VIDEO、YPbPr/YCbCr、VGA,示波器上应可观察到相应的音、视频输入输出信号, 工装机上图像和伴音信号应正常,同时还需要检测 AV 输出信号是否正常。 6、使用者的警告 ! Warning 6.1 警告: 为了防止电击或火灾,请不要将电视放到有雨雾的场所。不要使用任何可能对显示屏造成刮伤、 毁坏的硬物体磨擦或敲击显示屏。 6.2 注意: 禁止在未经授权的情况下以任何方式私自更改本产品。 6.3 供电电源: 本产品直接用交流电供电,供电电压值见电视后盖标牌上的说明。将交流电源线一端按照电视后 端子标牌标注位置插入电源端口,另一端接在电源插座即可完成电源连接。 6 在有雷电或交流供电断电的时候,请拔掉电源插头和天线插头。电源线不允许有任何其它东西帖 靠或缠绕在上面,也不要将电源线置于可能受到毁坏的地方。 6.4 使用场所: 避免电视的屏幕直接对着外界的强光或阳光。避免电视受到不必要的任何振动,不要将电视置于 过湿、过热或多灰尘的地方。保证电视有良好的空气对流,不要将任何物体覆盖在后盖的通风口 上。 6.5 清洁: 在清洁电视屏之前将电源插头拔下。使用干净的软布擦拭显示屏和电源线。如果显示屏需要特别 的清洗,请使用干净、潮湿的抹布进行擦拭。请不要使用任何汽油、酒精、苯类有机液体或气雾 状清洁剂。请不要用力过大以致损坏屏幕。 6.6 注意事项: 显示屏属于精密显示器件,屏幕上有个别的亮点、暗点,或红、绿、蓝色之类的少许死像素,这 是正常现象,不属于不良品。 A、显示屏长时间显示同一个静止画面时,会在电视上留下一个残影,这种损坏属于使用不当造 成的。 B、电视在连接各种系统时,可能会出现系统不匹配的现象,特别是连接电脑时,有些显卡可能 不匹配,而且本机只识别刷新率为 60HZ。 C、由于本机使用嵌入式的操作系统,软件比较复杂,可能在工作中或待机中出现软件问题,如 果重新启动能恢复正常,就不属于故障。 7、案例预防措施、产品使用及日常维护保养知识. 7.1 液晶屏材质:液晶屏幕的表面看似一片坚固的黑色屏幕,其实在这层屏幕上厂商都会加上一 层特殊的涂层。这层特殊涂层的主要功能就在于防止使用者在使用时所受到其它光源的反光以及 炫光,同时加强液晶屏幕本身的色彩对比效果。不过因为各厂商所使用的这层镀膜材料也不尽相 同,当然它的耐久程度也会因此有所差异。因此使用者在清洁时,千万不可随意用任何碱性溶液 或化学溶液擦拭屏幕表面。液晶面板的污迹大体分为两种,一种是因为日积月累所粘留的空气中 的灰尘,一种是使用者在不经意中留下的指纹和油污。 7.2 由于液晶面板本身复杂的物理结构设计,所以在擦拭液晶面板的时候,千万不要用不知名的 清洁液,更不能使用清水和酒精溶液。这里误区有三: 7 8 误区1、用软布(眼镜布)或纸巾来擦拭液晶屏幕,建议使用专用的液晶擦拭布 千万不能用眼 镜布和纸巾来擦拭液晶屏幕,很容易划伤“娇气”的液晶屏幕。对于第一类灰尘,我们可以使用专 用的液晶擦拭布如supermax2020在液晶面板上轻轻擦拭,一般来说指纹和油污并非如前者那样 容易清除,但是如果使用专用的液晶擦拭布,这就不是一个难题了,因为专用的液晶擦拭布采用 的是特殊纤维,具有比一般高档眼镜布要好的多的擦拭效果,而且柔软不会擦伤屏幕,同时还具 有消散静电的独特功能; 特别提醒: 一般的布和纸巾是液晶面板的杀手! 误区2、用清水清洁液晶屏幕。 使用清水,液体极易滴入液晶显示器和设备内部,这样会造成设备电路短路,从而烧坏昂贵的电 子设备。对于指纹和油污,清水照样无能为力。 误区3、用酒精和其它一些化学溶剂清洁液晶屏幕。 一般来说,酒精是一种常用的有机溶剂,可以溶解一些不容易擦去的污垢,如果只是用来清洁显 示器外壳,也没什么不良影响。但一定不要用酒精来清洁液晶屏幕,因为现在的液晶屏幕,都在 屏幕上涂有特殊的涂层,使屏幕具有更好的显示效果,一旦使用酒精擦拭显示器屏幕,就会溶解 这层特殊的涂层, 对显示效果造成不良影响。 用化学溶剂就更不可取,这种化学制剂对“骄气” 的液晶面板简直就是毁灭性的打击。 如果您的屏幕不小心沾上了果汁、口水或者咖啡等不易清楚的污渍,千万不要用纸巾或者眼镜布 之类的来使劲擦拭,因为这样很容易在擦掉污渍的同时也擦伤液晶屏幕;您可以用液晶专用擦拭 布如supermax2020喷加适量无离子水,使supermax2020略具潮湿感,然后再去擦拭,就可以 既让污渍无踪迹也不会擦伤您的液晶屏幕。 8、产品主要技术参数(含所用机芯、屏、电源的规格) 1、液晶屏:AUO 规格:S315XF13 V0 2、电源:力銘电源 3、机芯板:MST6M69FL 4、遥控器:HTR-D03 9、原理图及接线图 9.1 原理图 0 1 2 3 4 5 6 7 8 9 10 11 9.2 接线图 9.2.1 System Block Diagram 9.2.2 Input Configure There are following input and output sources: (a). HDMI Input (b). D-SUB (VGA) Input (c). PC Audio Input (d). USB (e). Composite Video Input x 2 (f). Composite Audio(L/R) Input x 2 (g). S-Video Input (h). Headphone Input (i). TV Tuner Input (j). Component Input (k). Composite Video Output (l). Composite Audio Output (m). 4 in 1 CardReader 0 9.2.3 Main Board (1) Overview 1. The Main Board supports 1920x1080 FullHD Panel. 2. This Main Board includes 13 input connectors, which are HDMI input x 1, Component input x 1, Component Audio input x 1, D-sub input x 1, PC audio input x1, RF input x 1, S-Video x 1, Composite x 2, Audio input (L/R) x 2 and, USB x1, 4 in 1 CardReader x1, and Headphone Jack output x1, Composite output x1, Audio output x1. (2) Composite Input (Rear and Side) MST6M69 can support 2 channels CVBS signal input(Video/Audio). (3) S-Video Input (Rear) MST6M69 can support 2 channels S-Video signal input. 1 (4) Composite Output (5) HDMI Input A 3 to 1 TMDS351 HDMI Switch is reserved for Multi-HDMI input function. In S420HF13 V0, only 1 HDMI is supported. 2 3 (6) VGA Input (Video & Audio) The PC signals are directly connected into MST6M69FL, which will convert analog signals (RGB) into digital data. (7) Tuner The Tuner system uses a ChengDu XuGuang TDQ-6PD/LW115CWADC Tuner. The features are listed bellow: 1. +5V & input 2. I2C interface communicate 3. Support PAL system (8) LVDS Output MST6M69FL can support HD and FullHD LVDS signal output. Therefore, two connector types are reserved for different panel application. CN30 is for 32 inches HD version and CN31 is reserved for 42 inches Full HD version. (9) Audio Amp Output The TDA8932BTW is a 15-W (per channel) efficient, Class-D audio power amplifier for driving 4 bridged-tied stereo speakers. It drives 8 ohm 15-W speaker at each channel in this circuit application. (10) IR Board A 38KHz IR receiver is used. A dual color(Red/Blue) LED is also designed on this IR Board. (11) Keypad Board 5 10、机器具体控制、工作原理及参数 电源板将220交流转为12V供给机芯板,同时机芯板控制电源板背光的开/关,从而控制屏的亮/不 亮;机芯板TV经高频头、声表、TDA9886解成图像和声音信号,图像进入主芯片MST6M69,其 他信号AV、SV、YPbPr、VGA的图像则是直接进入主芯片,经过A/D、内部图像处理后给液晶屏 显示出图像;TV经过解调出来的声音跟AV的声音、PC的声音经过音频开关进行选择,选择一路 对应的音频信号给功放,经扬声器发出声音。 6 11、机器透视图与平面 12、各模块视图、接口定义 12.1 屏接口定义: 7 8 12、各模块视图、接口定义 12.1 视图 .机芯板 12.2 机芯接口定义 扬声器插座(CNC1) 1 2 3 4 L+ GND GND R+ 功放供电插座(CNA2) 1 2 3 4 24V 24V GND GND 背光控制插座(CNF1) 1 2 3 4 ADJ 背光调节 PBON 背光开关 GND 5V 机芯板供电插座(CNA1) 1 2 3 4 5 6 7 ON/OFF GND 5V GND GND 12V 12V 9 LVDS 插座(CON30) 1-2 GND GND 3-4 B0- B0+ 5-6 B1- B1+ 7-8 GND GND 9-10 B2- B2+ 11-12 BC- BC+ 13-14 GND GND 15-16 B3- B3+ 17-18 GND GND 19-20 ODSEL2 ODSEL1 21-22 B4- B4+ 23-24 PNL_SDA PNL_CLK 25-26 GND GND 27-28 VCC VCC 29-30 VCC VCC 31-32 BRI_IN PB-ADJUST 感光信号插座(CNE3) 1 2 3 4 3.3V GND SCL SDA 本控插座(CNE2) 1 2 3 GND KEY0 KEY1 遥控插座(CNE1) 1 2 3 4 5 5V IRIN LEDR LEDB GND 10 12.3 遥控板视图 12.4. 本控板视图 12.5. 电源模块 电源模块视图 11 CN3 CN2 CN1 接口定义 CN1 1 2 L N CN2 1 2 3 4 5 6 7 8 9 10 11 12 13 14 15 16 I_PWM E_PWM SEL BLON PWR ON 5V 5V GND 12V 12V GND GND 24V 24V GND GND CN3 1 2 3 4 5 6 GND GND GND 24V 24V 24V 12 13、典型故障及解决措施、常见问题咨询 13.1 简要故障判定(仅限于板级维修) 13 13.2 常见故障现象及排除 现象1:显示屏不能点亮。 可能原因: a. 主板电源是否插好。 b. 主板是否正常工作。 c. 背光电源(24V)插座是否插好。 d. 背光电源 24V 是否输出正常。 e. 主板上背光控制插座是否插好。 现象2:主板不正常工作 a. 主板上是否有虚焊或短路现象(主要 保证供电电路输出是正常)。 b. 主板上所有电源是否正常。 c. FLASH 芯片可能坏 d. 晶振是否起振,频率是否与晶振外壳标注相同 现象3:.显示屏没图象(无LOGO 画面) a. 主板电源是否正常 b. 主板是否工作 c. 主板 LVDS 插座的电源脚是否为 12 伏 现象4:有图象没声音 a.功放8932输入电源是否正常 b.扬声器是否插好 c.功放8932是否有虚焊或短路现象 d.是否在静音状态下 现象5:有声音没图象 a. 背光电源(24V)是否输出正常 b. 信号线是否插好 c. 信号线上的5V 是否正常 d. LVDS 芯片输出信号是否正常 现象6:无VGA 图象: a. VGA 插座是否正常 b. VGA 信号源是否正常(PC 是否开机) 14 14、安装和拆卸艺 14.1 底座的拆卸 14.2 后壳的拆卸 15 14.3 机心和电源的拆卸 14.4 屏固定螺丝 16 14.5 屏压片的拆卸 14.5 本控板与遥控板的拆卸 17 15、爆炸图及明细 18 16、产品结构规格书(平板) 16.1 General Specification No Item Content Remark Width Length Height Unit Before Packing 759.9 102.8 591 mm SET with 1 Product Dimension After Packing 870 270 655 mm 10.6 Kg SET with Only SET 8.8 Kg SET without 2 Product Weight With BOX 13 Kg 20ft 40ft Indi Wooden Indi Wooden 3 Container Loading Quantity Individual or Palletizing 165 N/A 345 N/A Type Size( W x D x H ) 440 290 N/A mm Tilt Degree No Tilt Function Tilt force No Tilt Function Swivel Degree No Swivel Function 4 Stand Assy Swivel Force No Swivel Function 5 Appearance General Refer to Standard of SQ42 19 16.2 Mechanical specification for GAP Standard No Item Min Typ max unit Remark 0 0.5 mm C/A + MODULE GAP C/A+B/C GAP 0.2 0.5 mm 1 C/A+DECO FRONT GAP (ONE SIDE) 0 0.5 mm 17、各主要检测点的电压 基板检查方法: 1、将主机板与 32 寸工装机连接,连接公司调试信号。 2、接通交流 220V 电源,整机进入待机状态,按遥控或本控开机键,开机进入标准状态。 3、按遥控器“节目+”“节目–”键检查各节目号的图像和伴音信号,应有彩卡、方格、竖卡、彩条、 20 数码照片、三基色信号等不同制式的图像和伴音信号,要求无漏台,如有漏台,请用自动搜索或 手动搜索补齐此信号; 5、接收 PAL 彩色测试卡信号,用遥控器调音量、平衡、对比度、亮度、色度、锐度控制,声音、 画面应有变化。 6、电视制式检查:接收 PAL-D/K、PAL-I、PAL-B/G、SECAM-BG、NTSC-M 各制式的图像和 伴音信号,在搜台时可以自动识别图像制式和声音制式, 检查识别的图像和声音制式是否正确。 7、外端子输入输出检查:按“电视/视频”键,工装机上显示“信号源”菜单,包括:TV、AV、S-VIDEO、 YPbPr/YCbCr、VGA,示波器上应可观察到相应的音、视频输入输出信号,工装机上图像和伴 音信号应正常。 同时还需要检测 AV 输出信号是否正常。 LB26R3 整机调试说明 绝缘、耐压、接地电阻测试: 机芯安装完后,通电检查正常,上机壳前;测试设备的插头连到电视的电源入口,开始进行以下 测试,高压注意操作安全。 绝缘耐压:;测试电压:3.7kVDC;要求漏电流≤10mA。(交流电源线同地线) 绝缘电阻:仪器:安规自动测试机;测试电压:0.5KVDC;测试时间:3 秒;要求≥100MΩ。(交 流电源线同地线) 基本检查 整机装配完成后,经过常温老化工作后,进入稳定工作状态,进行以下调试 整机调试结束。 接通电源,打开电源开关,待机指示灯由亮白变为暗白。 实验各本机按键功能正常,然后用遥控器进行搜台,直至需要的信号全部搜索完。 整机装配完成后,经过常温老化工作后,进入稳定工作状态,进行以下调试 同外设协同工作检查及图像声音检查: 1、接收 TV 猫头信号,查看图象的行场重显率≥93%,并且无漏边现象,行场中心基本正确。将 声音达到最大,内置和外置扬声器听觉上无明显失真。 2、 接收 TV 彩条信号,彩色正常,交界处无失真。 3、 转到 AV 状态,接收活动画面,图象正常,声音的左右平衡正常,再转到 Y Pb/Cb Pr/Cr 输 入,图象和声音正常。 4、 VGA,YPbPr 分别输入 64 灰阶信号,检查各灰阶,除最高和最低的各 3 个灰阶,其余基本 可以分开。 21 5、 VGA 状态下,对电视功能进行基本操作:开关,大小,位置,并且图象正常。 6、 检查耳机输出是否正常,PC 状态下检查声音输出是否正常。 图象检查二: 7、 TV 信号,三基色信号,画面没有烙痕(BURN IN),图象无明显带状干扰物,不可有明显跳动亮 点出现。 8、 DVD 输入活动画面无明显拖尾现象。 9、 VGA 输入计算机信号检查 1024×786/60Hz,显示正常。 基本功能检查:静音,TV/AV,回看,静止,浏览等各本机按键功能正常。 以上功能检查完毕,合格,将图象、声音模式设定为标准,声音置于 30 左右,语言:汉语,遥 控关机。 18、机芯板主要元件功能 1. MST6M69:主芯片内含ADC和VIDEO解码器以及LVDS 输出,并有2D 梳状滤波,采用1.26、2.5 和3.3 供电; 3. MP1482:DC-DC类器件主要是将12V 稳压生成5V; 4. TDA8932:功放,可输出10W*2 伴音; 5. TDA9885/9886:中放处理芯片; 6. LM1117-adj、LM1117-3.3:高低电平转换芯片,主要提供其他芯片标准工作信号,保证正常处 理; 7. 24C64:EEPROM; 8. EN25B64:Flash程序存储器。 19、产品主要模块专用号 序号 名称 型号/规格 模块组件号 1 屏 T315XW03-V0 / 2 电源 3 机芯板 MST6M69 0090720080D 5 开关板 / / 22 6 本控板 55.31S10.K02 0090719218 7 遥控板 55.42S06.W01 0090718495 8 侧 AV 板 / / 9 遥控器 HTR-D03A / 20、机器软件升级调试说明 20.1、工厂调试方法 1、 进入/退出工厂模式的方法: 在任一模式下,按MENU键呼出主菜单,选择图像主菜单项,然后按数字键8893,即可进入工厂模 式,且在屏幕左边出现工厂主菜单,可以进行相应操作。工厂模式下,按待机键即退出工厂模式, 不待机。 2、 工厂参数说明 在工厂模式下按菜单键翻页,按节目+/-键上下选择项,音量+/-键修改选中项的值或执行当前项 的操作。 工厂菜单_1 信号源 TV,AV1,AV2,SVideo1,SVideo2,YPbPr1, YPbPr2,VGA,HDMI1,HDMI2 语言 中文 开机 Logo 开/关 屏保开关 开/关 开机状态 开/记忆/待机 自动关机 开/关 蓝屏开关 开/关 USB 开关 开/关 BusOffMenu 开/关 Auto Color > 菜单透明度 0-10 工厂初始化 > 串口调试 开/关 版本信息 L_RTD2670_LG32WXN_CHI 20080619 21:05 (SVN10580) 23 FactoryMenu_1 Source TV,AV1,AV2,SVideo1,SVideo2,YPbPr1, YPbPr2,VGA,HDMI1,HDMI2 Language English Logo On/Off ScreenSaver On/Off Power Mode On/Memory/Off AutoStandby On/Off Blue Screen On/Off USB On/Off BusOffMenu On/Off Auto Color > Blending 0-10 FactoryReset > SPI_test On/Off Version L_RTD2670_LG32WXN_CHI 20080619 21:05 (SVN10580) 工厂菜单_2 红色 132 绿色 127 蓝色 123 FactoryMenu_2 Red 132 Green 127 Blue 123 工厂菜单_3 背光控制_1 250 背光控制_2 200 背光控制_3 150 背光控制_4 100 背光控制_5 50 音量_1 15 音量_2 50 音量_3 58 音量_4 64 音量_5 70 24 FactoryMenu_3 Backlight_1 250 Backlight_2 200 Backlight_3 150 Backlight_4 100 Backlight_5 50 Vol_1 15 Vol_2 50 Vol_3 58 Vol_4 64 Vol_5 70 工厂菜单_4 图像模式 标准/柔和/明亮 亮度 50 对比度 50 色度 50 声音模式 用户/剧院/音乐/标准 50Hz 0 75Hz 0 100Hz 0 300Hz 0 1KHz 0 3KHz 0 5KHz 0 10KHz 0 15KHz 0 FactoryMenu_4 Picture Mode Standard/Soft/Bright Brightness 50 Contrast 50 Colour 50 SoundMode Personal/Theater/Music/Standard 50Hz 0 75Hz 0 100Hz 0 300Hz 0 1KHz 0 3KHz 0 5KHz 0 10KHz 0 15KHz 0 25 各项说明: 1. 信号源,可在 TV,AV1,AV2,SVideo1,SVideo2,YPbPr1,YPbPr2,VGA,HDMI1,HDMI2 之间进行 信号源切换,相应图像声音信号也随之切换 2. 语言,控制各菜单语言。可以在中文、英文间进行切换,同时与用户主菜单的语言关联,互 相影响 3. 开机 Logo,控制开机时是否出现 Logo。设为开时,开机 Logo 为 Haier Logo;设为关,开 机无 Logo 4. 屏保开关,控制无信号时是否出现屏保。设为开,无信号(除了 TV 下雪花状态)时出现屏 保;设为关,则无 5. 开机状态,控制交流上电的状态。设为开,交流上电后为开机状态;设为记忆,交流上电后 保持断电前的状态;设为待机,交流上电后为待机状态(出厂要求设置在待机) 6. 自动关机,控制无信号是否待机。设为开,无信号 15 分钟自动待机;设为关,不自动待机(出 厂要求设置在开) 7. 蓝屏开关,控制 TV 下无信号频道是否显示蓝屏。设为开,TV 下无信号频道为蓝屏;设为关, TV 下无信号频道为雪花状态 8. USB 开关,设为开,用户信号源菜单中显示 USB,且可通过 USB 键切换到 USB 下;设为关 时,用 USB 键和 TV/AV 键不能切换到 USB 9. BusOffMenu,控制用户万能锁菜单中是否开放 I2C 总线项,以便关闭总线进入串口调试状态。 设为开,用户万能锁菜单中有在 I2C 总线项;设为关,用户万能锁菜单中没有 I2C 总线项。 此项目前不起作用 10. Auto Color,在 YPbPr、PC 下校正白平衡。操作办法:23291 信号发生器,YPbPr 在 480P (Timing34)、720P(Timing79)下,用 Pattern 37(TV pattern)各执行一次;PC 下(Timing11), 用 Pattern 42(纯黑纯白)执行一次 11. 菜单透明度,控制各菜单背景透明度。选项为 0-10,为 0 时为完全不透明,随数字递增, 逐渐透明 12. 工厂初始化,E2PROM 复位功能,当选中此项时,按音量+键开始执行,自动关机,再开机, E2PROM 即复位成功 13. 串口调试,生产线上工艺通过串口外接白平衡仪器,进行白平衡自动校正 14. 版本信息,不能修改 15. 色温调节,对应标准模式下红色、绿色、蓝色的相应值 16. 背光控制_1-5,背光 0-255 的分段调节 17. 音量_1-5,音量曲线,五个值分别对应用户菜单中音量为 20、40、60、80、100 时的值。 TV 一条声音曲线,其他信号源一条声音曲线 18. 图像模式,包括标准/柔和/明亮,及对应用户菜单中亮度、对比度、色度显示的值 19. 声音模式,包括用户/剧院/音乐/标准,及对应用户菜单中数字音质中 50Hz、75Hz、100Hz、 300Hz、1KHz、3KHz、5KHz、10KHz、15KHz 各项的值 26 20.2、軟件升級操作步驟 20.2.1 通过电脑和升级工具在线升级,需要打开机器后壳 1、将升级小板一头插到电脑的 USB 口上,另外一头插到电视机主板的 CN4 插座上 2、电视要保证在待机或开机的状态下,打开升级工具 ISP_Tool.exe (V4.4.3.4 版本允许不 同),点击 Connect 出现一个小窗口如下,表示连接成功, 为保证的确能成功连接,需要再点击一次 Dis Con,断开连接;然后再次点击 Connect,出现 上图,单击 OK。 3、点击工具栏中的 Config 项,出现如下窗口,调节图中 Speed 项在 50 以下,以保证程序烧 写正常 27 4、点击工具栏中的 Device 项,出现如下窗口,将下图红框中的 bit7、4、3、2 均置高 5、点击工具栏中的 Read 项,出现如下窗口, 28 点击 选中所要升级的软件.Bin 文件 6、选择好对应的软件后点击 Auto 按钮,出现如下窗口,详细设置见图中所示: 29 7、此时点击 按钮,就开始将新软件写入芯片: 8、此时升级工具将会进行一个擦除 Erasing、空检 Blanking、写入 Programming 以及校验 Verifying 的过程,进度条会跑四遍。等进度条自动停止、对话框如下图所示时,表示软 件升级成功。 9、软件升级成功后,重启电视。此时,需在主菜单下按 8893 进入工厂菜单,选择 Other Setting 项,确认键或右键进入子菜单,选择“INIT EEPROM”,确认键或右键执行初始化。初始化 后,机器会自动关机再开机,需要等出现开机 logo 后才能交流断电,以保证初始化完全。 30 20.2.2 通过 U 盘升级,无需打开机器后壳 1、将最新软件命名为 AP.Bin 后,拷贝到 U 盘的根目录下。将拷有最新软件的 U 盘插入主板的 USB 口。 2、拔掉信号线,保证当前通道无信号。最好确认当前图像模式不是护眼,否则不容易进入工厂 菜单。 3、在主菜单下按 8893 进入工厂菜单,选择最后一项 USB Download,按确认键或右键执行 USB 升级,此时此项后面会提示 please wait……。升级完成后电视会自动待机重启。 4、按照一中的步骤 9,进行初始化。 地 国 址:中 · 东 山 ·青岛市海尔路 1 号 业园 海尔工 邮 编:266101 E-mail:http://www.haier.com 31
版权声明
1. 本站所有素材,仅限学习交流,仅展示部分内容,如需查看完整内容,请下载原文件。
        2. 会员在本站下载的所有素材,只拥有使用权,著作权归原作者所有。
        3. 所有素材,未经合法授权,请勿用于商业用途,会员不得以任何形式发布、传播、复制、转售该素材,否则一律封号处理。
        4. 如果素材损害你的权益请联系客服QQ:77594475 处理。