东芝LCD-T20VV6液晶电视电路图

分类:电子电工 日期: 点击:0
东芝LCD-T20VV6液晶电视电路图-0 东芝LCD-T20VV6液晶电视电路图-1 东芝LCD-T20VV6液晶电视电路图-2 东芝LCD-T20VV6液晶电视电路图-3 东芝LCD-T20VV6液晶电视电路图-4 东芝LCD-T20VV6液晶电视电路图-5 东芝LCD-T20VV6液晶电视电路图-6 东芝LCD-T20VV6液晶电视电路图-7 东芝LCD-T20VV6液晶电视电路图-8 东芝LCD-T20VV6液晶电视电路图-9

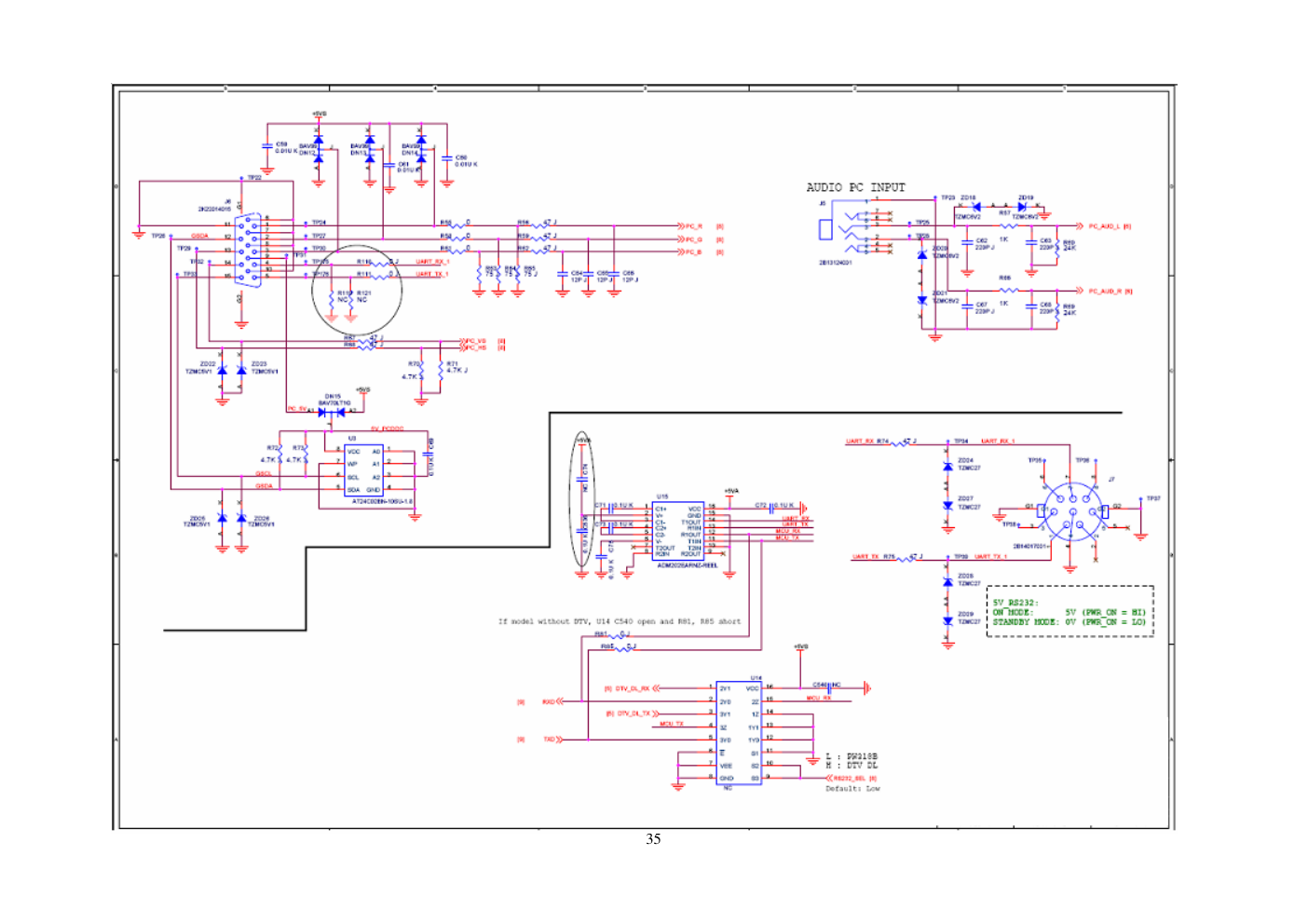
1 FILE NO. 050-200630GR SERVICE MANUAL LCD Color Television 20VL66C/T/H/M/R/E/A 20VL65R 20DL76 The above models are classified as green products (*1), as indicated by underlined serial numbers. This Service Manual describes replacement parts for the green products. When repairing these green Products, use the parts described in this manual and lead-free solder (*2) For (*1) and (*2), see the next page. 33 34 35 36 37 38 39 40 41 42 43 44 45 46

标签:

版权声明

1. 本站所有素材,仅限学习交流,仅展示部分内容,如需查看完整内容,请下载原文件。
2. 会员在本站下载的所有素材,只拥有使用权,著作权归原作者所有。
3. 所有素材,未经合法授权,请勿用于商业用途,会员不得以任何形式发布、传播、复制、转售该素材,否则一律封号处理。
4. 如果素材损害你的权益请联系客服QQ:77594475 处理。